Introdução
O diabetes mellitus é uma doença crônica, causada por um transtorno metabólico, que se caracteriza por hiperglicemia resultante da deficiência da secreção e/ou ação da insulina (World Health Organization [WHO], 2019). Responsável por mais de 90% dos pacientes com diabetes, o tipo 2 é a forma mais prevalente no mundo. Um em cada dez adultos entre 20 e 79 anos tem diabetes tipo 2 (DM2), totalizando 537 milhões de pessoas que vivem com a doença (International Diabetes Federation [IDF], 2021).
O DM2 traz uma sobrecarga à vida das pessoas, devido à necessidade de implementar cuidados constantes para a gestão da condição, incluindo controle dos níveis glicêmicos, dieta restritiva e uso regular de medicamentos. Essas demandas diárias podem desencadear experiências emocionais desagradáveis, com impacto na saúde mental dos pacientes (Maeyama et al., 2020).
Experiências emocionais referem-se a situações ou eventos que provocam emoções. As emoções são respostas psicológicas e fisiológicas a estímulos ou eventos, e as experiências emocionais podem ser positivas, negativas ou neutras, a depender do sentimento gerado na pessoa. Situações agradáveis podem desencadear experiências emocionais positivas, incluindo alegria, amor ou satisfação. Por outro lado, experiências emocionais negativas podem ser geradas por situações desagradáveis e podem incluir tristeza, raiva ou ansiedade. As experiências emocionais podem ser exacerbadas ou sutis, e as respostas a essas experiências variam de pessoa a pessoa, podendo ser influenciadas pelas experiências prévias e características individuais. As emoções também podem ser influenciadas por fatores como cultura, ambiente, gênero, idade e outros fatores sociais (Šimić et al., 2021).
O diagnóstico de diabetes pode gerar uma série de desafios tanto para o indivíduo quanto para sua família. Além dos impactos físicos, a doença carrega significados simbólicos que podem levar a dificuldades emocionais na adaptação a essa nova realidade. Sentimentos negativos como revolta, depressão, medo, culpa, baixa autoestima, insegurança e dificuldade de aceitação podem surgir a partir da percepção de que se perde o controle sobre a própria vida. Essa perda de controle advém da necessidade de assumir novos hábitos de vida e de mudar uma rotina previamente consolidada (Costa & Costa, 2017).
Nota-se que um terço dos adultos acometidos pelo DM2 apresenta sofrimento causado pela doença, e, a cada cinco pacientes, um apresenta depressão. Importante ressaltar que o sofrimento está relacionado com a carga emocional que a doença causa: preocupação, frustração, raiva, esgotamento, entre outros. Os aspectos emocionais exacerbados afetam negativamente o controle da glicemia, aumentando o risco do surgimento de complicações, bem como o de morte (Owens-Gary et al., 2019).
Embora haja uma quantidade expressiva de investigações sobre os aspectos fisiológicos e os impactos psicossociais da doença, há uma escassez de estudos sobre o significado das experiências emocionais das pessoas com DM2. A compreensão desses significados é essencial para garantir um cuidado mais holístico e abrangente para a doença. Adicionalmente, ao se considerar os aspectos emocionais das experiências com a doença, é possível personalizar o cuidado e fornecer um suporte que atenda a necessidades específicas, como a adaptação emocional ao diabetes, por exemplo. Consequentemente, essa compreensão pode ajudar na criação de estratégias para melhorar a adesão ao tratamento, prevenir complicações e melhorar a qualidade de vida dessas pessoas.
Diante deste contexto, surgiu a seguinte pergunta de pesquisa: qual é o significado das experiências emocionais de pessoas com DM2?
Método
Trata-se de uma pesquisa exploratória, descritiva, com abordagem clínico-qualitativa. O método clínico-qualitativo valoriza os sentidos e as significações em saúde, a atitude clínica, as angústias e a ansiedade existenciais vivenciadas no contexto do processo de adoecimento e dos cuidados com a saúde da pessoa que vive com uma doença. Trabalha com elementos psicanalíticos que se manifestam na pessoa do pesquisador e do indivíduo sob estudo (Turato, 2013).
A investigação teve como cenário um ambulatório de endocrinologia do município de São Luís, Maranhão. O referido hospital atende a comunidade em todos os níveis de atenção à saúde, de forma universal e igualitária, em conformidade com os princípios do Sistema Único de Saúde (SUS), sendo referência para o Estado do Maranhão em procedimentos de alta complexidade.
A coleta de dados foi realizada no período de agosto a novembro de 2021, por meio de uma entrevista semidirigida, considerada pelo método como um sinônimo para o termo entrevista semiestruturada, com observação e escuta dos participantes (Faria-Schützer et al., 2021).
A amostra foi composta por 13 pessoas com DM2 e delimitada pela técnica de saturação teórica dos dados (Fontanella et al., 2008). A seleção dos participantes ocorreu de forma intencional, com pacientes com diagnóstico de DM2, com mais de 18 anos, que estavam sendo atendidos no Ambulatório de Endocrinologia no momento da coleta dos dados e que concordaram em participar da pesquisa, após leitura, compreensão e assinatura do Termo de Consentimento Livre e Esclarecido (TCLE).
O instrumento teve como questão disparadora: “Conte-me como você se sentiu emocionalmente quando soube que estava com diabetes?”. As entrevistas foram gravadas em áudio e transcritas literalmente. Tanto a coleta de dados quanto a transcrição foram executadas pela primeira pesquisadora.
A exploração do corpus da pesquisa foi realizada pela análise qualitativa de conteúdo, por meio de um processo crítico-interpretativo e com base no referencial teórico apresentado, seguindo os sete passos que o método clínico-qualitativo sugere (Faria-Schützer et al., 2021).
Desse modo, operacionalmente, procedeu-se a edição do material, com a transcrição na íntegra no Microsoft Word 365. As 13 entrevistas totalizaram 235 minutos, com uma média de 18 minutos por entrevista. Após a transcrição das falas, foram construídas as unidades de análises, por agrupamento dos relatos que sugeriram o mesmo significado, e destacados os relatos significativos. Os fragmentos utilizados na análise foram identificados com a letra “E” para entrevistado e acompanhada de um número arábico sequencial, de acordo com a ordem das entrevistas.
Após releituras das unidades de análises que foram previamente identificadas, surgiram os núcleos de significados. Estes foram nomeados, organizados e transformados em categorias, que estão diretamente conectadas com os objetivos do estudo. A codificação é intuitiva e descritiva. É a fase de estabelecimento de uma estrutura de ideias temáticas de acordo com o objetivo, que irão explicar as experiências de vida de todos os participantes (Turato, 2013).
O autor sugere um conjunto de referenciais teóricos para a discussão dos resultados. Este estudo teve como base alguns conceitos da teoria psicanalítica freudiana, bem como da articulação com a literatura atual.
O estudo foi aprovado pelo Comitê de Ética em Pesquisa do Hospital Universitário da Universidade Federal do Maranhão (UFMA), sob parecer de n. 4.853.304, de 16 de julho de 2021.
Resultados
No momento da entrevista, foram coletados dados pessoais de identificação dos participantes, que são detalhados no Quadro 1. Essas informações foram utilizadas para investigar as características dos participantes.
Quadro 1 Características dos Participantes
| Entrevistado | Sexo | Idade | Escolaridade | Estado civil | Ocupação | Religião | 
|---|---|---|---|---|---|---|
| 1 | F | 38 | Não alfabetizada | União estável | Do lar | Evangélica | 
| 2 | F | 85 | Fundamental incompleto | Solteira | Aposentada | Católica | 
| 3 | F | 52 | Fundamental incompleto | Viúva | Pescadora | Evangélica | 
| 4 | F | 68 | Médio completo | Casada | Aposentada | Evangélica | 
| 5 | M | 39 | Fundamental completo | Casado | Metalúrgico | Evangélica | 
| 6 | M | 60 | Fundamental incompleto | Solteiro | Lavrador | Evangélica | 
| 7 | F | 54 | Médio completo | Separada | Artesã | Evangélica | 
| 8 | F | 69 | Fundamental incompleto | Separada | Aposentada | Evangélica | 
| 9 | F | 50 | Médio completo | Casada | Desempregada | Evangélica | 
| 10 | F | 56 | Superior completo | Solteira | Freira | Católica | 
| 11 | M | 60 | Fundamental incompleto | Solteiro | Autônomo | Católica | 
| 12 | F | 56 | Médio completo | Casada | Do lar | Evangélica | 
| 13 | F | 49 | Fundamental incompleto | Solteira | Doméstica | Sem religião | 
Categorias e subcategorias
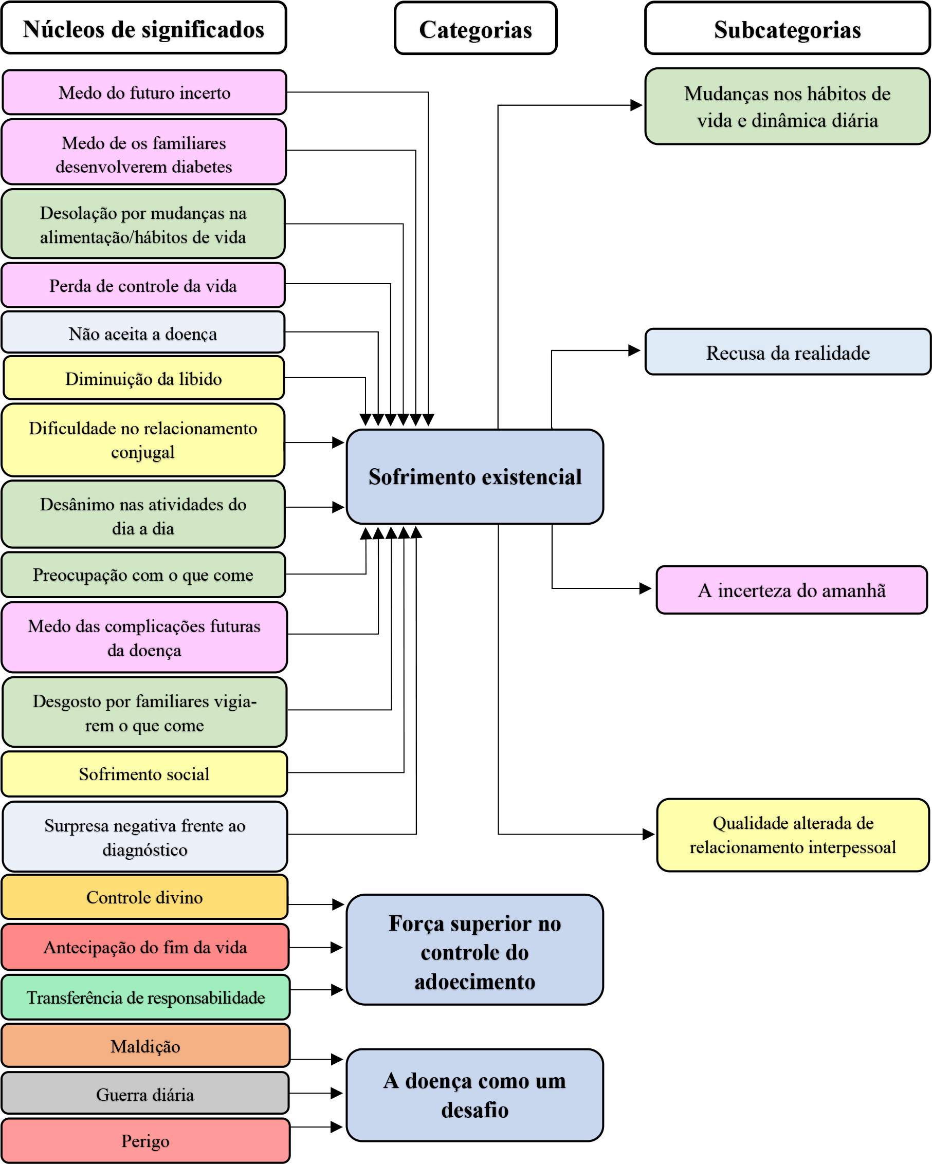
Utilizando o método clínico-qualitativo de análise de conteúdo, os pesquisadores fizeram inferências e interpretações com base no referencial teórico e identificaram três categorias e quatro subcategorias. O processo de codificação e categorização está detalhado na Figura 1.
Os núcleos de significados que foram interpretados como sofrimento existencial emergiram nos discursos de todos os entrevistados. O tema da segunda categoria foi abordado por sete pessoas, enquanto quatro participantes mencionaram a doença como um desafio.
As categorias e subcategorias com as ilustrações serão apresentadas a seguir:
Sofrimento existencial
Nesta temática, foram abordados os sofrimentos provenientes da doença. A categoria surgiu a partir da homogeneidade dos núcleos de significados, como: não aceitar a doença, surpresa negativa diante do diagnóstico, medo do futuro incerto, receio de os familiares desenvolverem a doença, dificuldade no relacionamento conjugal e com amigos, desânimo, mudanças nos hábitos de vida e perda do controle de vida.
A partir das falas dos entrevistados, emergiram quatro subcategorias: (1) Recusa da realidade; (2) A incerteza do amanhã; (3) Qualidade alterada de relacionamento interpessoal e (4) Mudanças nos hábitos de vida e dinâmica diária.
Para a subcategoria Recusa da realidade, foram agrupados relatos dos entrevistados, que afirmaram não aceitar a doença e que tiveram surpresa negativa diante do diagnóstico:
A gente não aceita nunca, o diabetes é que nem a morte de um parente da gente, a gente aprende a conviver (E5).
Eu não aceitei e nem quero aceitar que é uma doença que não tem cura. Eu tento não pensar que eu tenho, eu vivo a vida fazendo de conta que eu não tenho nada. Para não ficar na dependência de não fazer algo por causa do diabetes. Eu faço o possível para não lembrar que eu sou diabética! (E10).
A incerteza do amanhã surgiu a partir das falas que foram interpretadas como medo do futuro incerto, dos familiares desenvolverem a doença devido à hereditariedade e das complicações futuras da doença, além da perda do controle de vida, conforme são elencadas a seguir:
A gente fica em desespero, o que vai fazer da vida? Porque pensa que já acabou, ali acabou tudo, tudo… A gente pensa que é o fim, porque perde as pernas, fica impotente, fica cego, dá problemas nos rins, faz hemodiálise, tudo isso! (E5).
Um amigo meu me disse que não era pra eu ter família, porque eu ia passar para os filhos (E6).
O problema é que tudo mexe com ela [diabetes], se entristece ela [diabetes] aumenta, se fica feliz aumenta, é um problema de oscilação que vai e vem. A gente nem pode ser feliz! (E10).
A subcategoria Qualidade alterada de relacionamento interpessoal foi revelada com base na dificuldade em manter relacionamento conjugal, provocada pela diminuição do desejo sexual e pela incompreensão do(a) companheiro(a) em relação aos sintomas e ao tratamento da doença. Também foi possível perceber a discriminação por parte de familiares e amigos por se tratar de uma doença crônica.
Eu mudei com ele, eu não sei dizer o que foi, não sei se foi psicologicamente . . . lá em casa a gente vive, pode-se dizer, como amigos, pais dos filhos . . . não é mais marido e mulher! (E1).
Para a mulher que é diabética, dificulta na relação sexual, o marido não gosta, aí começa uma confusão! Essa foi a parte mais difícil desde que o diabetes entrou na minha vida. Passamos quase 10 anos juntos sem termos nada, nem sei como ele demorou tanto para ir embora! (E7).
Meu marido se separou de mim, porque ele acha que eu tenho uma doença feia. Ele acha que eu estou me drogando, ele fala assim: “Você já vai se drogar?”. Mas eu dependo da insulina! Há dois anos estamos separados, moramos juntos e ele mal fala comigo, porque tem aquela discriminação só por causa da doença!” (E4).
Além desse relato vivenciado por E4, ela também referiu um outro momento em que sofreu discriminação por ter a doença, conforme o trecho abaixo:
Ah, eu me senti muito triste, porque aonde eu ia e dizia que estava com diabetes, as pessoas saíam de perto de mim, porque achavam que iam pegar se chegasse perto . . . é tipo uma aids! (E4).
A subcategoria Mudanças nos hábitos de vida e dinâmica diária emergiu da análise das falas que expressavam angústia e tristeza diante do abandono de alguns hábitos alimentares para o controle glicêmico, bem como da preocupação com a alimentação e do desânimo para as atividades cotidianas.
Vou ser sincera, tem dia que eu não tenho vontade de fazer nada, só ficar deitada, aquela coragem que eu tinha foi embora, me dá uma moleza no corpo . . . eu estou vivendo vendo os outros viver e eu faço as coisas porque eu nasci pra isso (E1).
Ah, eu só pensava em morrer, eu pensava que já ia morrer, que já estava condenada, porque o médico dizia pra não comer isso, pra não comer aquilo, não pode fazer isso e não pode fazer aquilo. Deixar de comer pra mim era a morte! (E4).
A pessoa que é diabética e toma insulina é uma pessoa totalmente lenta, diminui a força, não chega nem 50% pra pessoa ser ágil, correr, pegar peso (E6).
Muda tudo, muda o seu dia a dia, os seus afazeres, muda até o teu humor, a pessoa que não tem uma mente bem forte, cativar só as coisas boas, entra em depressão, porque não é fácil pra pessoa que tem diabetes, em todos os sentidos que você pode pensar (E9).
Força superior no controle do adoecimento
As falas dos entrevistados relativas a esta categoria revelaram significados atribuídos ao controle divino, com transferência de responsabilidade e antecipação do fim da vida.
Que Deus me perdoe, eu disse assim: “Meu Deus, se for pra ter uma vida dessa, me leva logo!”. Hoje foi o dia que eu estou tão ruim, que, se fosse pedir, eu voltaria atrás; se eu não tivesse filho, faria até uma besteira! (E1).
Eu venho lutando conforme a vontade de Deus, porque tudo é pela vontade de Deus. Eu confio no Senhor e tenho resistido até hoje, graças a Ele! (E2).
Eu tenho uma fé muito grande com Deus. Aconteça o que acontecer, pro bem ou pro mal, foi porque Deus permitiu. Agora cabe as coisas ruins a gente eliminar e as boas a gente glorificar! (E9).
A doença como um desafio
Os sintomas relacionados à doença, como também toda carga emocional que a envolve, levaram os entrevistados a relatarem momentos em que consideram o estar doente como uma guerra diária, maldição e perigo.
Ser diabético é uma guerra diária, porque a doença é silenciosa. Uma guerra porque não é fácil você ter 39 anos e viver com uma doença dessa e mudar tudo na sua vida. É complicado! (E5).
. . . isso é uma maldição na vida da gente, eu não era assim não. O diabetes veio e mudou tudo! (E8).
O diabetes é um mal na vida do ser humano. Quem bem souber se cuide pra não ter, porque depois que tem, você não tem mais vida. Você vai viver conforme ela tiver! (E9).
Discussão
Neste estudo, a repercussão da experiência do viver com DM2, apontou que as atitudes das pessoas estão relacionadas à maneira como elas enfrentaram e priorizaram a enfermidade em suas vidas. As experiências emocionais produziram significados que vão além do aspecto sintomatológico. Permitiram identificar, também, como essas pessoas são percebidas nas dimensões social, afetiva e espiritual.
A primeira categoria apresenta o sofrimento existencial diante do grau de aceitação e do conviver com as limitações advindas da cronicidade da doença. Essa maneira preocupada de existir é tema de um estudo sobre saúde e adoecimento existencial, em que a pessoa vai se tornando existencialmente doente, quando, ao enfrentar contrariedades ou angústias, não consegue atribuir significados, compreendê-las e acaba se distanciando, evitando-as, ocorrendo em acúmulo. Daí passa a viver insatisfeita, porque não consegue enfrentá-las e incluí-las na sua vida (Forghieri, 1996).
Em consonância com o achado da pesquisa em relação ao sofrer com o diabetes, há na literatura um estudo quantitativo realizado com o objetivo de avaliar as atitudes psicológicas e emocionais em indivíduos com DM2. Em relação à aceitação emocional da doença e a sua repercussão na vida dos pacientes com diabetes, o estudo mostra que a doença foi considerada como um agente causador de mudanças tanto na identidade do sujeito quanto em suas vivências familiar e social, disparando sentimento de impotência e desesperança (Touso et al., 2016). Essas ocorrências também foram observadas na interpretação das falas dos sujeitos da pesquisa em tela.
Sob o mesmo ponto de vista, um estudo sobre os aspectos psicológicos de pessoas que padecem com diabetes, realizado em Portugal, demonstra que ¾ dos pacientes afirmam que a doença tem impacto negativo em suas vidas, devido às alterações físicas, psíquicas e sociais, interferindo de maneira significativa na diminuição da qualidade de vida (Pereira, 2021).
Em virtude disso, os sujeitos sofrem e manifestam esse sofrimento em maior ou menor grau. Na busca de estratégias de enfrentamento da ansiedade diante de situações estressoras, como a constatação de uma doença, as pessoas tendem a utilizar-se de mecanismos de defesa considerados por Freud como artifícios utilizados pelo Ego no enfrentamento da ansiedade (Campos, 2019). A partir desse repertório defensivo, foi identificada no estudo a negação, que diz respeito a uma fuga da realidade e uso de subterfúgios que são capazes de proteger contra perigos internos ou externos, reais ou imaginários (Almeida, 2021). A negação foi identificada em outros estudos com pacientes diabéticos, geralmente associada ao momento de adaptação após o diagnóstico, dificultada pela crença de ser uma doença incurável e por suas limitações (Maeyama et al., 2020; Marques et al., 2012).
Além da negação, foi identificado um outro mecanismo de defesa: a repressão. Esquecer-se de algo que é desagradável faz evitar a ansiedade e a responsabilidade que estão inerentes à doença, suprimindo a realidade (Bock et al., 2018). Esse ato defensivo pode estar relacionado à constatação da complexidade da doença, medo diante das possíveis complicações que estão diretamente associadas à decisão da adesão ao tratamento e às mudanças dos hábitos de vida para controle dos níveis glicêmicos. Fato este similar a um outro estudo, em que os pacientes diabéticos consideram dificultosas as mudanças impostas pela doença, como as restrições que muitas vezes estão associadas aos costumes diários (Touso et al., 2016).
Viver com diabetes gera sofrimento emocional, fato este evidenciado pelos sentimentos de medo, frustração, esgotamento e tristeza, como foi observado nas entrevistas realizadas, interferindo negativamente no gerenciamento da doença. Estudos que abordam o sofrimento específico do diabetes tipo 2 ressaltam a importância do rastreio dessa angústia relacionada ao diabetes o mais precoce possível e que intervenções sejam implementadas no que se referem aos aspectos comportamentais e psicossociais (Chew et al., 2017; Perrin et al., 2017).
Nesse sentido, com o intuito de instrumentalizar os profissionais da atenção básica em relação ao manejo e à identificação precoce dos fatores comportamentais, afetivos e cognitivos que influenciam o autocuidado do DM2, a Sociedade Brasileira de Diabetes (SBD) apresenta escalas validadas internacionalmente e traduzidas para o português. Estes instrumentos permitem a avaliação desde a adesão até o tratamento, autocuidado, sofrimento emocional e até a qualidade de vida. Com base nos achados, os profissionais da APS, ordenadora do cuidado no SUS, encaminham o paciente ao psicólogo ou psiquiatra para possíveis intervenções psicossociais (Rodrigues et al., 2022).
Nessa rede de suporte, é preciso incluir os familiares como atores ativos nesse processo, considerado como fator condicionante para o autocuidado, como aponta uma pesquisa global que avalia as características autorreferidas de pessoas com diabetes em 17 países e destaca que o apoio social recebido em momentos estressantes, incluindo o apoio dos profissionais de saúde, influencia na autoestima e beneficia de maneira significativa no bem-estar emocional, psicológico e na qualidade de vida dos indivíduos (Nicolucci, 2016).
O sofrimento social causado pelo diabetes é um conjunto de experiências que a pessoa apresenta em decorrência da corporificação da doença e por ter suas origens na estrutura social, como as relacionadas às dificuldades econômicas, à precariedade das relações interpessoais, exclusão social e nas próprias feridas que a pessoa carrega (Melo, 2019).
Como pode ser percebido na fala da entrevistada que se sentiu excluída do convívio social, porque as pessoas, sem conhecimento e informação adequada em relação à doença, agiram de forma preconceituosa mantendo distanciamento por acreditarem ser uma infecção contagiosa, uma a cada cinco pessoas com diabetes relata ter sofrido discriminação por causa da doença (Nicolucci, 2016). Essa atitude contribui ainda mais para o diabetes distress da paciente, termo relacionado à resposta emocional de tudo que está associado à doença, inclusive ao estigma e à discriminação (Rodrigues et al., 2022).
Um outro fator que leva ao diabetes distress diz respeito às mudanças nos hábitos de vida. Estudos apresentam que esse é um dos principais obstáculos para a aceitação da -doença e do controle glicêmico, principalmente quando relacionado à alimentação (Maeyama et al., 2020; Travieso et al., 2017). Como foi observado nas falas dos entrevistados, abandonar o costume diário de alimentar-se é associado ao desejo de não mais viver, porque o alimento está associado ao prazer, ao sentir-se bem.
As restrições dietéticas que são impostas, muitas vezes, não se adequam às condições econômicas, culturais e preferências do sujeito, além de ficarem restritas apenas ao paciente diabético. Por isso, faz-se necessária a implementação de um plano alimentar que se estenda à família, como uma forma de inclusão, de partilha e de reconhecimento da importância de hábitos de vida saudáveis (Maeyama et al., 2020).
Essas mudanças acarretam alterações na dinâmica diária da vida do paciente diabético. Em uma pesquisa realizada em Portugal, 82% dos participantes consideram que a doença altera a dinâmica diária em consequência do aumento expressivo dos níveis de nervosismo, pessimismo, ansiedade, irritabilidade, cansaço e fadiga. Fatores que contribuem para a diminuição da capacidade laboral, desenvolvimento dos afazeres diários e disponibilidade mental para conviver com amigos e familiares (Pereira, 2021).
Sendo assim, pessoas com diabetes que consideram a doença como fator negativo de mudanças apresentam piores pontuações nas avaliações psicológicas, o que contribui para a sobrecarga emocional da doença (Nicolucci, 2016). Esses aspectos reiteram a importância do olhar mais amplo e individualizado da equipe de saúde, com base na escuta qualificada e no diálogo.
Na busca para o alívio do impacto negativo da doença, os pacientes diabéticos recorreram à ajuda da espiritualidade e da religião. A segunda categoria surgiu a partir das falas que revelaram significados de transferência de responsabilidade e de divisão do fardo da doença com uma força superior que é capaz de controlar o sofrimento.
A espiritualidade é uma experiência reflexiva, transcendental e individual. É uma afinidade que a pessoa tem com um ser superior a buscar compreender o significado das questões relacionadas com a vida, com um sentimento capaz de fazer suportar a experiência do adoecer, muitas vezes sendo a base que as pessoas encontram para dar sentido e significado ao processo de adoecimento. A religiosidade apresenta-se como uma forma de expressão da espiritualidade, que está relacionada com práticas, crenças, ritos e símbolos de uma instituição que facilitam a proximidade do homem com o sagrado (Thiengo et al., 2019).
Porém, estudos realizados apontam divergências em relação à incorporação da espiritualidade no plano de cuidado de pacientes com DM2. Um desses destaca que isso se dá pela ausência de um modelo estruturado de avaliação desde a formação desses profissionais, que julgam que essa prática extrapola o seu papel como cuidador, a relatarem desconforto na abordagem do tema, na dúvida se assumem a posição neutra ou incentivadora. Acrescenta ainda que a enfermagem, por exemplo, tem um instrumento norteador para classificação e categorização do diagnóstico de enfermagem (NANDA International) que aborda a dimensão espiritual, porém, a pesquisa aponta que os graduandos se julgam poucos preparados para versarem sobre o assunto, o que pode ser fator contribuinte para a não aplicação na vida profissional (Thiengo et al., 2019).
No Brasil, há poucos estudos específicos que investigam a relação entre espiritualidade, religiosidade e DM2. Geralmente, esses temas são abordados em estudos mais amplos sobre doenças crônicas. Essa ocorrência também é observada em outros países, como a Inglaterra, onde apesar da recomendação do National Institute of Health and Care Excellence de inclusão das práticas religiosas no plano de intervenções, os profissionais de saúde que acompanham pacientes com diabetes tipo 2 frequentemente negligenciam essa abordagem (Duke, 2021).
Em contrapartida, as experiências com pacientes afro-americanos, mexicanos e iranianos apontam os efeitos diretos e indiretos da religiosidade e da espiritualidade no autogerenciamento do autocuidado, influenciando de maneira positiva na qualidade de vida e adesão ao tratamento. Sugerem, inclusive, a inserção das instituições religiosas como parceiras na educação em saúde e apoio social (Casarez, 2010; Rivera-Hernandez, 2016; Saffari et al., 2019). Achado importante para subsidiar o acompanhamento dos pacientes com diabetes nos serviços de saúde.
Vivenciar uma doença como o diabetes revelou significados atribuídos à enfermidade como um desafio. O entrevistado, ao falar que viver com a doença é o mesmo que uma “guerra diária”, exemplifica o impacto do diabetes na vida do paciente. O uso de metáforas por pacientes com DM2 foi o foco de uma investigação realizada em Portugal, com idosos acometidos pela enfermidade. A verbalização de metáforas é algo que acontece diariamente por qualquer pessoa, sem estar relacionada ao adoecimento, e elas são utilizadas para simplificar ou comparar algo (Travieso et al., 2017).
Apesar de não ser objetivo deste estudo avaliar a linguagem dos entrevistados, o termo “guerra diária”, ainda citando Travieso et al. (2017), expressa a complexidade do que é viver com a patologia, dando-a significado. O diabetes se torna um adversário diário na busca por uma vida saudável devido à sobrecarga dos cuidados relacionados à doença, às restrições alimentares necessárias para seu controle, além das atividades diárias e cuidados com a família.
O estudo teve como limitação metodológica a não disponibilidade de um espaço fe-chado e silencioso, conforme preconizado pelo método clínico-qualitativo, para a realização das entrevistas no campo. A coleta realizada na recepção do serviço, apesar de ser um espaço reservado, pressupõe que pode ter provocado algum desconforto, distração ou inibição de verbalização em profundidade de assuntos mais íntimos. Diante desta constatação, sugere-se, para pesquisas futuras, a realização das entrevistas em ambiente privativo, sempre que for possível.
Considerações Finais
Neste estudo, as experiências emocionais vivenciadas pelas pessoas com DM2 refletem a busca constante de atribuir sentido e significado à doença. A desarmonia originada a partir do diagnóstico, associada ao desconhecimento da enfermidade, propiciou o surgimento de angústias, incertezas, medos, sentimentos que contribuíram de forma negativa no enfrentamento, bem como na autogestão diante das recomendações terapêuticas e na capacidade de o paciente gerir a sua vida, ocasionando sofrimentos refletidos em todos os aspectos da vida.
As emoções das pessoas com DM2 provocaram reações no convívio consigo mesmas e com outras pessoas, o que revelou a doença como um desafio diário, com busca de amparo na espiritualidade como estratégia de enfrentamento da doença. Alerta-se, portanto, aos profissionais de saúde, a importância da escuta qualificada, de maneira que o discurso do paciente tenha sentido, significado e seja levado em consideração na elaboração do plano de cuidado.
É recomendável que os serviços e profissionais que acompanham pacientes com DM2 adotem ações resolutivas que ofereçam informações sobre a enfermidade, acolhimento das angústias e ansiedades decorrentes da convivência com a doença, abordando aspectos biopsicossociais e relacionados à espiritualidade e a crenças. Essas atitudes podem favorecer o estabelecimento de um vínculo entre paciente e profissional, bem como contribuir para a aceitação da doença, adesão à terapêutica prescrita, prevenção de complicações e melhoria na qualidade de vida.

 
 









 Português (pdf)
Português (pdf)
     Artigo em XML
Artigo em XML Referências do artigo
Referências do artigo
 Tradução automática
Tradução automática
 Permalink
Permalink



