Este artigo objetiva a apresentação teórica-técnica de um dos dispositivos clínicos implementado em um Serviço Escola de Psicologia. Esse dispositivo plurifocal (Jeammet, 2001) prevê a atuação, em conjunto com o Serviço Escola de Psicologia e um Hospital Universitário, para o atendimento de jovens e adultos com sintomas psíquicos graves, denominada de clínica dos extremos (Estellon & Marty, 2012). Como se trata de uma discussão extensa, pouco explorada na literatura e necessária, do ponto de vista da formação para a atuação nessa clínica, o artigo iniciará pela explicação: afinal, do que se trata a clínica dos extremos?
A Clínica dos Extremos e Aproximações com os Funcionamentos Limítrofes
O termo clínica dos extremos foi utilizado por Estellon e Marty (2012) para falar de casos que envolviam as experiências dos afetos nos limites do corpo, culturais e identitários. Essa condução dos afetos leva-os ao teste de sensações nas expressões relacionais, emocionais e físicas, consideradas extremas para a condição humana, as quais envolvem, entre outros aspectos, o risco de morte e a perda da dignidade (Amparo, Morais, & Alves, 2020). Expressam-se vivências acompanhadas ou não de comportamentos de acting out ou passagens a atos autoagressivos (Cardoso & Amparo, 2021; Neves, Amparo, Roques, & Cardoso, 2023) ou heteroagressivos (Wolff, Amparo, Oliveira, & Chagnon, 2016). Nesses casos, defesas podem ser lançadas como uma tentativa de proteção psíquica, como despersonalização, desrealização, cisão de objeto ou cisão do Eu (Chagnon & Marty, 2010); e como consequência, são apresentados sentimentos de angústia, confusão, desespero e ameaça de aniquilação (Estellon & Marty, 2012). Portanto, esses pacientes demonstram vulnerabilidades no trato consigo mesmos e com os outros, podendo apresentar um complexo quadro de sofrimento psíquico.
A hipótese no campo da psicopatologia dinâmica é a falha psíquica primordial na internalização da relação materna arcaica, desencadeando falhas em suas relações objetais (Green, 1990/2017) e simbólicas (Roussillon, 2023). Essas manifestações sintomáticas na contemporaneidade aproximam-se da clínica dos funcionamentos limítrofes descritos por Green (1990/2017), considerando a clínica dos estados limites e narcísicos nessa categorização, com marcas traumáticas presentes na constituição do Eu (Green & Urribarri, 2019). Os funcionamentos limítrofes também se associam aos pacientes com problemáticas narcísico-identitárias, como descrito por Roussillon (2023), convocando o psicanalista no extremo na contratransferência (Chagnon & Marty, 2010).
Desta forma, as demandas dessa clínica não podem ser negligenciadas pelo psicólogo/psicanalista, visto que levam ao extremo do humano seus processos de subjetivação e traumatismos vividos; emergindo as perguntas: como o desenvolvimento psíquico do sujeito resultou em funcionamentos limítrofes? Como se pode sobreviver psiquicamente quando o psiquismo se tornou incapaz de realizar processos de simbolização (Roussillon, 2019), de transformação, elaboração e representação das angústias? Retornamos, de forma sintética, alguns aspectos metapsicológicos acerca do narcisismo muito primitivo e as primeiras relações objetais para buscar essas respostas.
Metapsicologia dos Limites
A temática do narcisismo é preciosa para a clínica psicanalítica, por orientar o funcionamento mais profundo e social de todos nós. Considera-se que o narcisismo é a base para as relações empáticas, as identificações e a relação libidinal consigo mesmo e, portanto, está relacionada à sensação de identidade e de continuidade do Eu (Roussillon, 2023). Podemos observar, então, que as questões narcísico-identitárias, presentes nesses casos com funcionamentos limítrofes, ameaçam “o próprio sentimento de identidade, a capacidade de ser sujeito da própria vida, das próprias emoções, sentimentos e decisões” (Roussillon, 2023, pp. 46-47).
Nas sessões clínicas, as ameaças à construção identitária podem ser percebidas na verbalização dos pacientes com sentimento de esvaziamento de si. O vazio está associado à retirada de investimento nos objetos, resultante de uma falha da função materna primária em preencher as lacunas com investimentos narcísicos. Essa associação refere-se à capacidade de solidão fundamental descrita por Freud (1938/2018). Para compreender essa afirmativa, Winnicott (1971/2020) aponta que o Eu só se constitui enquanto há um cuidado materno, nesse sentido, o bebê não se reconhece sozinho. Assim, o autor aponta para a importância do laço mãe-bebê na constituição do Eu. A experiência em que a mãe favorece o vir-a-ser do bebê, em que gradativamente o expõe a experiências essenciais a esse desenvolvimento, como autonomia e criatividade, contribui para que o bebê sinta-se real (Winnicott, 1971/2020). A mãe, oferecendo seu holding, favorece a constituição da capacidade de estar só, importante marco do amadurecimento no desenvolvimento psíquico do sujeito, o que favorece uma diferenciação entre Eu e Não-Eu, viabilizando a alteridade. A capacidade de estar só depende da internalização de um objeto bom na realidade psíquica (Winnicott, 1984/2022), não acontecendo quando a função materna é sentida como ausente. Green (1980/1988) denomina esse processo de mãe morta, evidenciando um desinvestimento objetal na relação materna que é internalizado pelo bebê (Carneiro, Cardoso, & Amparo, 2024). Diante do exposto, considera-se responsabilidade da função materna proporcionar o fenômeno transicional “entre” os objetos/afetos (Winnicott, 1971/2019).
O importante conceito de transicionalidade (Winnicott, 1971/2019) envolve a capacidade da criação de um limite que não está no interno ou no externo, mas sim “entre”, em um processo no qual o objeto é criado-encontrado na constituição psíquica. Junqueira (2019, p. 121) salienta que “quando os limites não se constituem de modo consistente, predominam várias formas de clivagem: entre o self e a realidade externa, entre os afetos e as representações, entre vários núcleos do Eu”. A defesa de cisão pode gerar uma disfuncionalidade na administração pulsional dos objetos, afetando a função do “processo terciário” na psique. O processo terciário é responsável pelo ato de ligação da capacidade de representar e pensar, funcionando como uma transicionalidade psíquica (Junqueira, 2019). Nessa clínica em que o se tornar sujeito é atravessado pelo traumatismo, emergindo o irrepresentável das pulsões, põe-se em cena o “trabalho do negativo”.
Para explicar o trabalho do negativo, presente nos atendimentos psicanalíticos desses casos, Roussillon (2019) aponta que o psiquismo precisa anuir à reapresentação de uma experiência. Isso ocorre porque a realidade psíquica só consegue realizar seu trabalho a partir de dados representativos da realidade, interna ou externa. Esses dados representativos são transformados em “representação reflexiva”, o que envolve a capacidade de gerar simbolismos e metáforas do que foi vivenciado. No caso da clínica dos funcionamentos limítrofes, a questão do negativo é evidenciada por meio dos sinais de disfuncionalidade do paciente em fazer a representação da sua vivência, tornando a experiência irrepresentável, já que as experiências traumáticas não chegam a ser representadas. O que não é passível de um processo de representação torna-se o negativo, e o trabalho do negativo envolve o trabalho das defesas constitutivas do psiquismo, as quais precisam expulsar os excessos pulsionais para garantir a vida, ainda que fragmentos vitais sejam eliminados no processo (Green, 1990/2017).
Green (1990/2017) aponta que a função final do trabalho do negativo é a constituição do duplo limite na constituição psíquica. O duplo limite relaciona-se tanto com o limite natural, situado entre a psique e o corpo, quanto com o limite cultural, situado entre o Eu e o Outro (Junqueira, 2019). Os afetos sentidos como intoleráveis são expulsos do psiquismo, impedindo um manejo adequado dessas emoções. Há uma demanda de sobrevivência psíquica: que objetos/ambientes suficientemente bons possam recolher esses afetos intoleráveis e possam ofertar os aspectos vitais contidos nesses objetos evacuados. A função final do duplo limite é que ocorra uma metabolização psíquica dos conteúdos vivenciados, por meio de um processo de simbolização. Esse processo proporcionará uma integração subjetiva, ou seja, uma apropriação da experiência vivida, também chamada de subjetivação, quando assume uma forma reflexiva (Roussillon, 2019).
Em uma clínica marcada pelo trabalho do negativo, em que as internalizações vão ao encontro de um desamparo dos objetos primários, associa-se a internalização de uma função materna insuficiente, que impede um curso no amadurecimento psíquico do sujeito. Nesse tipo de problemática, torna-se fundamental pensar em dispositivos de trabalho clínico que permitam alcançar a psicodinâmica desse funcionamento psíquico primitivo.
Um Dispositivo com Função Simbolizante
As estruturas não neuróticas, como as presentes na clínica dos funcionamentos limítrofes, suscitam a emergência de uma modificação na clínica psicanalítica standard (Green & Urribarri, 2019). O modelo de atendimento com o divã e poltrona, nestes casos, apontam para a insuficiência da prática analítica tradicional (Chagnon & Marty, 2010; Estellon & Marty, 2012) por conta da modalidade de transferência negativa (Amparo et al., 2020).
A clínica dos funcionamentos limítrofes demanda a elaboração de um dispositivo que incentive construções simbólicas para dar suporte às moções do inconsciente, que até então são sentidas como irrepresentáveis; tratando-se de uma clínica sensível, na qual há uma demanda para um maior investimento na presença do clínico (Amparo et al., 2020; Cardoso & Amparo, 2021; Estellon & Marty, 2012; Roussillon, 2023). O dispositivo deve posicionar o clínico em uma função de favorecimento da construção do duplo limite do paciente para que ele possa conseguir suportar a agressividade (maus objetos) presente em seu mundo interno, que é rechaçada ao mundo externo por suas manifestações sintomáticas (defesas). Esse dispositivo a ser elaborado precisa ter como função a continência da agressividade dos maus objetos internos, e a separação do que precisa ser (re)introjetado pelo sujeito para ser sentido como bom objeto, ou um conteúdo mais palatável. Cabe ao analista sobreviver ao ódio e continuar o processo de análise do mundo interno/externo do sujeito, na constituição de seu duplo limite (Green, 1990/2017), o que demonstra que mesmo após a destruição (ódio) direcionada ao analista, pode-se conseguir sustentar a relação transferencial e propor naquele aqui-e-agora outras alternativas àquilo que emergiu do inconsciente. Para isso, o dispositivo precisa funcionar como um espaço potencial para a transicionalidade, o jogo e o amadurecimento psíquico do sujeito (Winnicott, 1971/2019).
Como apresenta Roussillon (2019), o encontro clínico psicanalítico é observado quando há uma valorização dos processos de associatividade, ou seja, quando se favorece uma ação simbolizante, substituindo os processos de recalcamento e defesas de inibição, cisão, entre outros. A associatividade ocorre mediante pedido, formulado e endereçado ao clínico, por transferência, podendo ter seu conteúdo passível de atualização no aqui-e-agora da sessão. Porém, nem sempre há uma formulação diretiva para o trabalho de análise, o que pode gerar dificuldades no manejo clínico. É comum na clínica dos funcionamentos limítrofes que essa organização de demanda por parte do sujeito se dê por provocações, acting out, sintomas antissociais e somatização (Roussillon, 2019). A demanda não expressa do paciente intima a qualidade do mundo mental do clínico e sua ética, por conta da ambivalência, paradoxo e do trabalho do negativo (Green, 1990/2017).
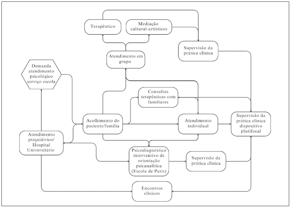
O primeiro modelo de atendimento no Projeto de Extensão e Pesquisa do Serviço de Psicologia - Violências e Psicopatologias da Contemporaneidade: Diagnóstico e Intervenção (VIPAS) - inicialmente pautava-se na modalidade bifocal (Darge, 2009), com uma parceria da equipe de psicologia (profissionais e estagiários), com a equipe psiquiátrica (psiquiatras e residentes) do Hospital Universitário, no atendimento psicológico e psiquiátrico individual. Novos dispositivos psicológicos foram estudados e implementados visando à criação de um dispositivo plurifocal (Jeammet, 2001) para atender a esses casos complexos, foram eles: dispositivos clínicos terapêuticos individuais e de grupo; de mediação ou de criação cultural-artística; consultas terapêuticas familiares; e o psicodiagnóstico interventivo com métodos projetivos (Escola de Paris). Estes integram uma proposta plurifocal ofertada para atender a jovens e adolescentes com funcionamentos limítrofes. Trata-se de várias frentes de atenção ofertadas em um mesmo caso, como pode ser visualizado na Figura 1.

Modificado de Amparo et al. (2020).
Figura 1 Fluxograma de Atendimento do Grupo de Pesquisa e Extensão VIPAS - Violências e Psicopatologias da Contemporaneidade: Diagnóstico e Intervenção.
A pretensão deste trabalho não é descrever todo o dispositivo plurifocal de atendimentos do Serviço Escola, mas realizar a descrição metodológica, teórica e técnica do Psicodiagnóstico Interventivo de Orientação Psicanalítica (PIOP), com a utilização dos métodos projetivos na abordagem da Escola de Paris (Amparo, Cardoso, Rabelo, & Duarte, 2021; Amparo, Pasian, Okino, & Colombarolli, 2022; Chabert, Louët, Azoulay, & Verdon, 2020; Jesus, Amparo, & Barbieri, 2022), especificamente o Método de Rorschach e o Teste de Apercepção Temática (TAT). Essa modalidade de intervenção, utilizada no dispositivo plurifocal voltado para a clínica dos funcionamentos limítrofes, tem uma finalidade clínica, interventiva e simbolizante ao favorecer os processos de reflexividade e associatividade, além de mobilizar o trabalho com o traumatismo (Chabert et al., 2020; Roussillon, 2019). Trata-se de uma investigação-intervenção que associa psicanálise e avaliação psicológica.
Investigação-Intervenção Associando Psicanálise e Avaliação Psicológica
As avaliações psicológicas com finalidades clínicas são chamadas de psicodiagnóstico e, para sua realização, utilizam entrevistas clínicas, exames e testes psicológicos. A proposta de intervenções-investigações clínicas durante todo o psicodiagnóstico, diferentemente de um modelo de avaliação tradicional, implicando em feedbacks não somente ao final da avaliação, mas desde o começo do processo, ganhou mais força, visto que foram comprovados seus efeitos terapêuticos e clínicos (Chaves, Tardivo, Rosa & Pinto Júnior, 2021; Chaves, Tardivo, Rosa, Ferreira, & Pinto Junior, 2022; Dotta, 2023; Scaduto, Cardoso, & Heck, 2019; Tardivo, 2022; Villemor-Amaral, Gomes, Fernandes, & Morais, 2022). Posteriormente, o interesse acadêmico dos modelos avaliativos interventivos foi colocado para se constituir em um mecanismo de investigação científica sobre o sujeito, levando os pesquisadores da área a dirigirem seus esforços para a sistematização dos fundamentos epistemológicos e metodológicos desse procedimento (Scaduto et al, 2019; Tardivo, 2022).
Scaduto et al. (2019), examinando o estado da arte das avaliações com propostas interventivas, apontaram três modelos: Psicodiagnóstico Interventivo (Ancona-Lopez, 1995), PIOP (Barbieri, 2008) e Avaliação Terapêutica (Finn, 2017). Os modelos interventivos são avaliados quanto ao propósito de construção clínica visando uma ação terapêutica, a capacidade de envolver o paciente no processo avaliativo e o grau de estruturação da atividade.
O modelo de Ancona-Lopez (1995) foi elaborado para facilitar a confiança na atuação dos estudantes do Serviço Escola, sendo primeiramente pensado como um modelo compreensivo para grupos de atendimento de crianças e seus pais, com a utilização ou não de testes psicológicos. As limitações do método envolveram a falta de esquematização e acurácia metodológica, sendo um modelo colaborativo, porém, apresentado como não-estruturado (Scaduto et al., 2019).
Scaduto et al. (2019) apresentam como única corrente metodológica estruturada, para avaliação interventiva colaborativa, a proposta de Finn (2017), também chamada de Avaliação Terapêutica. Finn (2017) aborda a necessidade de uma construção conjunta com o cliente, reduzindo a assimetria entre psicólogo e paciente, em um processo de avaliação interventiva, com a utilização de testes psicológicos, de forma mais empática e colaborativa, sendo este estruturado em seis passos: 1) sessões iniciais; 2) sessões com testes padronizados; 3) sessões de intervenção; 4) sessão de sumário e discussão; 5) entrega de feedback por escrito; 6) sessão de acompanhamento.
Embora o Psicodiagnóstico Interventivo possa ser realizado em várias correntes metodológicas (Scaduto et al., 2019), nesse Projeto de Pesquisa e Extensão Universitário, que originou o PIOP (Escola de Paris), privilegia-se a psicanálise. Nessa perspectiva, o PIOP (Barbieri, 2008, 2009, 2017) se aproxima epistemologicamente da proposta do grupo, ainda que este último se localize em uma avaliação interventiva, colaborativa, não estruturada, por não estabelecer etapas sistematizadas para cada encontro com o paciente e/ou métodos projetivos a serem utilizados, com fundamentação psicanalítica (Scaduto et al., 2019).
Barbieri (2009) relaciona o PIOP ao psicodiagnóstico compreensivo (Trinca, 1984, 2013), que visa tanto à investigação quanto ao significado etiológico das perturbações do sujeito. Para tal, sugere-se a utilização de uma investigação mais vasta, realizada por meio de entrevistas livres ou semiestruturadas, uma anamnese mais completa, incluindo a família no processo, para que se possa contextualizar a dinâmica familiar e possíveis processos que travam o desenvolvimento do sujeito-objeto de investigação-intervenção. Cabe ao psicólogo um olhar atento ao mundo mental do paciente, sob várias perspectivas, o que presume um bom olhar sobre si próprio, e a qualidade de seu ambiente interno (Barbieri, 2008). Portanto, visa-se o levantamento exaustivo de dados sobre o contexto vivido e o sujeito (personalidade, ambiente familiar, social e suas interações) com a finalidade de avaliar seus múltiplos aspectos (Chaves et al., 2021; Tardivo, 2022). O psicólogo também deve analisar a contratransferência como dispositivo investigativo, o que sugere a obtenção de uma visão de conjunto sobre o caso, utilizando-se das hipóteses, impressões, sentimentos e pensamentos (Barbieri, 2008, 2009, 2017).
Além disso, Barbieri (2008, 2009, 2017) aponta a necessidade de uma interlocução com a clínica winnicottiana, no que se refere às consultas terapêuticas (Winnicott, 1971/2023), nas quais as intervenções são realizadas durante todos os momentos necessários, na percepção do clínico. Essa ideia central foi implementada ao PIOP, assim como a utilização de recursos projetivos mediadores, que objetiva a promoção de um vínculo empático, recriando a vida psíquica do paciente na mente do psicólogo, de modo que possa intervir diante das necessidades ambientais para o amadurecimento do paciente. Ao final do processo do PIOP, o psicólogo se vale da devolutiva do documento escrito para síntese dos encontros e processos terapêuticos realizados (Scaduto et al., 2019).
Diante do exposto, considera-se como processos importantes a serem seguidos no PIOP: 1) elucidar o significado das perturbações emocionais, sociais ou comportamentais; 2) ênfase no dinamismo psíquico inconsciente; 3) consideração do material clínico obtido no psicodiagnóstico de forma ampla; 4) avaliação global do sujeito, sua história clínica, social e biológica; 5) seleção dos aspectos emocionais do paciente mais importantes a serem analisados e aprofundados; e 6) predomínio do julgamento clínico; 7) predomínio de métodos e técnicas favorecedoras da associação livre (Barbieri, 2008, 2009, 2017).
Considerar o método científico de investigação-intervenção, que utiliza a clínica psicanalítica (Barbieri, 2017), pressupõe a interpretação do inconsciente por meio do retorno de suas moções. Isso significa que o inconsciente possui uma organização com lógica própria, com fantasias, desejos, sentimentos e conflitos que aparecem em formatos de defesa para o sujeito. As defesas precisam ser apreendidas pelo psicólogo pela junção do pensamento do clínico de maneira racional, mas também pela sua convocação de aspectos fantasmáticos (Barbieri, 2009). Levando em conta esse elemento de investigação-intervenção, na associação entre psicanálise e avaliação psicológica, vale voltar o olhar para os métodos projetivos (Barbieri, 2008). Lançar mão desse recurso técnico dá acesso a produções psíquicas precisas e válidas dos conteúdos que nem sempre se fazem conscientes para o sujeito, mas possibilita uma avaliação global sobre a sua estrutura psíquica (Chabert et al., 2020). Fazer o uso da situação projetiva, a qual envolve o sujeito, o material e o clínico, favorece a construção mediadora na relação psicólogo-sujeito, passível de comparação com outros métodos e técnicas psicológicas, gerando uma compreensão sobre o seu dinamismo de forma mais detalhada e completa (Chabert et al., 2020). Nessa recriação da situação relacional original, nesse aqui-agora entre paciente-psicólogo, com o uso de métodos projetivos, tem-se como expectativa o que Winnicott (1971/2020) aponta como uma mãe devota e, assim, o analista desempenharia essa função transicional materna, utilizando métodos projetivos como objetos mediadores para essa função, bem como seus achados e hipóteses clinicamente levantadas (Barbieri, 2008).
Embora tenha citado os métodos projetivos como objetos mediadores do PIOP, Barbieri (2008, 2009) não estipula um método projetivo específico, ou procedimentos detalhados a cada sessão, apenas evidencia a necessidade do paciente ser analisado mediante o olhar psicanalítico, deixando mais aberta a escolha do psicólogo sobre qual método projetivo se quer utilizar e em que momento se realizam as intervenções, sendo a relação entre psicólogo-paciente o termômetro desse processo.
Nota-se uma lacuna teórico-técnica nesse campo, o que permite a investigação-intervenção, com novas possibilidades metodológicas de atuação do psicólogo na clínica dos funcionamentos limítrofes: a investigação quanto aos traumatismos desses pacientes nos momentos interventivos-avaliativos, sendo essa sistematização o principal objetivo do PIOP (Escola de Paris) e deste estudo. Portanto, tem-se como expectativa que a utilização do dispositivo PIOP (Escola de Paris) pode proporcionar maior compreensão sobre o dinamismo psíquico desses jovens e adolescentes e compor uma teia de contenção diante das violências e sintomáticas contemporâneas por eles apresentadas em uma atuação multiprofissional, para favorecer a elaboração dos afetos intoleráveis.
O PIOP (Escola de Paris): Construção Metodológica
O terreno fértil das associações metodológicas e epistemológicas que Barbieri (2008, 2009, 2017) disponibilizou na sistematização do PIOP, utilizando as contribuições de Trinca (1984, 2013) e Winnicott (1971/2023), associando-as a uma psicanálise condensada, em menos encontros, nos faz pensar em uma esquematização possível para um dispositivo clínico. Acrescentando a teorização de Roussillon (2019), começamos a composição de uma proposta plurifocal para trabalhar com problemáticas presentes na clínica dos funcionamentos limítrofes, em um Serviço Escola, visando à construção de um ambiente suficientemente bom para o amadurecimento psíquico desses sujeitos, em uma estruturação para um enlace com a clínica psicanalítica. Para tal, percebe-se a necessidade de uma esquematização mais detalhada dos métodos projetivos utilizados, favorecendo uma construção metodológica que faça sentido para esse público alinhada à orientação clínica do grupo. Dessa forma, a proposta da Escola de Paris para métodos projetivos preenche esses requisitos.
A Escola de Paris (Rorschach e Teste de Apercepção Temática - TAT)
A corrente teórica, praxeológica e metodológica da Escola de Paris compõe um grupo de acadêmicos, psicólogos clínicos, professores e pesquisadores, que aplicam e estudam os métodos projetivos para avaliação psicológica da personalidade, com a análise psicopatológica e metapsicológica psicanalítica, freudiana e pós-freudiana (Amparo et al., 2022; Amparo et al., 2021; Jesus et al., 2022). O Rorschach e o Teste de Apercepção Temática (TAT) são alguns dos métodos projetivos que a Escola de Paris se debruça para as teorizações e análises, propondo-se a explorar o conteúdo latente e manifesto apresentado pelos pacientes (Amparo et al., 2022; Amparo et al., 2021; Jesus et al., 2022).
No Rorschach, todos os pacientes são submetidos aos 10 cartões menos estruturados, com manchas cromáticas e acromáticas, projetando perante a ambiguidade sua própria personalidade (Chabert et al., 2020). No TAT, os cartões figurativos variam de mais estruturados a menos, como o último que é um cartão em branco (cartão 16), escolhidos pela Escola de Paris para cada público. Para mulheres e garotas são apresentados os cartões: 1, 2, 3RH, 4, 5, 6MF, 7MF, 9 MF, 10, 11, 12RM, 13R, 13MF (a partir dos 15 anos), 19 e 16, nessa ordem e sem omissão; para os homens e garotos são apresentados os cartões: 1, 2, 3RH, 4, 5, 6RH, 7RH, 8RH, 10, 11, 12RM, 13R, 13MF (a partir dos 15 anos), 19 e 16, nessa ordem e sem omissão, demandando processos de associação e narratividade (Chabert et al., 2020).
Portanto, a interpretação das respostas dos métodos projetivos Rorschach e TAT pela Escola de Paris pressupõe a análise: 1) da clínica da aplicação - redescoberta das mensagens pela projeção das respostas aos métodos projetivos, visando compreender o estilo do sujeito, lógica ou descontinuidade, qualidade das verbalizações e articulações hipotéticas quanto ao caso; 2) dos processos do pensamento - observação quanto ao ambiente (apego à realidade externa/interna e diferenciação dentro-fora, por exemplo), observação dos conflitos das moções do inconsciente, narcísicos e objetais, angústias e defesas, criatividade e elaborações associativas e suas organizações em processos primários ou secundários; 3) do estudo da identidade - análise quanto aos processos identificatórios do sujeito, articulando-se a qualidade narcísica de investimento consigo mesmo e com o outro, respondendo em termos estáveis ou instáveis identitariamente, com problemáticas ou não narcísico-identitárias; 4) das representações das relações - análise quanto às moções investimento ou desinvestimentos pulsionais, agressivas e libidinais na relação objetal (com a análise das expressões edipianas, narcísicas, de luto, fusão ou destruição nas relações arcaicas, persecutórias, narcísico-fálicas ou ambivalentes), em seus conflitos e ligações afetivas (angústias de castração, falta, narcísica, objetal, fragmentação ou dissolução). Essa análise possibilita revelar as forças psicopatológicas e psicopatogênicas; e 5) dos movimentos defensivos - análise quanto ao peso econômico, natureza e função das defesas rígidas, lábeis, inibidas, narcísicas, projetivas, de emergência primárias, por exemplo, permitindo o tratamento intrapsíquico ou sua externalização, sendo possível discriminar o(s) registro(s) psicopatológico(s) do sujeito em seu psiquismo (Chabert et al., 2020).
No caso do Rorschach e do TAT abordados pela Escola de Paris, os indicadores para identificação da clínica dos funcionamentos limítrofes envolvem o manejo com o confronto da autossuficiência, visto que esse é o único caminho para não se afetar com a ameaça de abandono do objeto. Desse modo, a análise quanto à capacidade de elaboração da perda de objeto é central, tal como suas defesas depressivas e o manejo dos afetos, assim como a impossibilidade de contenção dos impulsos (Chabert et al., 2020; Jesus et al., 2022). As problemáticas narcísico-identitárias, presentes na clínica dos funcionamentos limítrofes, podem se manifestar nas respostas autocentradas, com movimentos de idealização-desidealização, acompanhadas de defesas rígidas, definindo um enquadre para as respostas (Chabert et al., 2020). É como se fosse um congelamento das pulsões diante do irrepresentável abordado pelo cartão, expondo o traumatismo vivenciado.
De forma específica, no Rorschach, quanto às defesas, notam-se nos casos limítrofes características formais elevadas (F% e F+%), objetivando o estabelecimento de limites entre o mundo interno e o mundo externo (dentro/fora). Quando as características formais se apresentam reduzidas (F%), nesses casos, vale analisar as fórmulas estendidas (F%ext; F+%ext), com aumento da localização de detalhe comum (D%), o que aponta para a falha na ancoragem com a realidade. As respostas de centramento na simetria do cartão também podem ser observadas nesses casos, assim como: aumento de respostas que integram o branco (bl%), sendo este um importante indicador da falha materna primária e da dificuldade de manejo dos vazios; sobreinvestimento em respostas de cor acromática pura (C’), como uma cartografia dos limites, protegendo o contato com o conteúdo das fontes pulsionais internas; respostas humanas sem gênero específico, ou que possuem investimentos, seja na vestimenta ou função profissional; respostas que convocam a pele, ou revestimento adicional; respostas de movimento humano (K) especulares, narcisistas; emergências de processos primários nas verbalizações e/ou defesas observadas; cinestesias delirantes; tipo de ressonância íntima, marcado por respostas de cor cromática pura (C); conteúdos pouco socializados; e perseverações de conteúdo nos cartões (Amparo et al., 2021; Chabert et al., 2020).
No TAT pela Escola de Paris, uma folha de cotação orienta a interpretação das respostas (Chabert et al., 2020); nesta, a série C, a série de evitação do conflito, a qual possui uma categoria específica das defesas limites (CL) e narcísicas (CN), que podem estar presentes na clínica dos funcionamentos limítrofes. As defesas de aderência aos limites (CL) atesta uma fragilidade das fronteiras (CL-1); insistência nos contornos (CL-2); função de suporte/apoio (CL-3); e descontinuidade dos modos de funcionamento (interno/externo) (CL-4). Nas defesas narcísicas, as narrações resultam em manifestações de suas experiências subjetivas, referências de auto centramento ou autossuficientes (CN-1); ênfase sobre o sensorial, com sensibilidade dos contrastes (CN-2); processos idealizadores narcisistas, podendo se apresentar em valência negativa ou positiva (CN-3); relações especulares (CN-4); e uma postura dos afetos, posicionando-os como afetos-título (CN-5), evidenciando esse tipo de defesa (Chabert et al., 2020). Uma nova categorização na folha de cotação do TAT foi inserida no novo manual, visando atingir demais manifestações clínicas, particularmente aquelas relativas ao comportamento durante a aplicação do método, mais características da clínica com pacientes limítrofes, são elas da série D, que permitem fazer uma análise das manifestações fora da narração (Chabert et al., 2020).
O Dispositivo: Psicodiagnóstico Interventivo de Orientação Psicanalítica (Escola de Paris)
Nesse dispositivo, tem-se por expectativa a criação de um espaço transicional, mediado por métodos projetivos com base na Escola de Paris (Rorschach e TAT). Funcionaria como uma psicanálise aplicada, em que a intervenção-investigação sobre o sofrimento psíquico do sujeito ocorreria simultaneamente, e o analista/psicólogo poderia ofertar, por meio de seu mundo mental e de sua ética clínica, uma certa devoção àquele sujeito. Ou, como Green (1990/2017) aponta, uma forma de amor do analista para seu analisando, sendo também o próprio analista um objeto a ser usado naquele aqui-agora da sessão, ofertando o recurso possível para manejar determinados conflitos das moções do inconsciente. No PIOP (Escola de Paris), a síntese dos achados interpretativos das respostas do Rorschach e do TAT possibilitam uma comparação com as hipóteses levantadas no encontro clínico, realizado como consultas terapêuticas com o sujeito e seus familiares.
Ainda, a possibilidade de comparação entre os dados normativos dos métodos projetivos, e o que foi respondido pelo participante, permite a compreensão dos mecanismos de defesa lançados para manejar a relação entre defesa e os conteúdos latentes dos cartões (Chabert et al., 2020). Com posse das respostas e suas análises, torna-se possível compreender a dinâmica psíquica da pessoa, o aspecto fantasmático, seus jogos progressivos e regressivos e, consequentemente, abordar temáticas consideradas traumáticas e trabalhá-las no próprio processo de associatividade durante a aplicação dos métodos e das consultas terapêuticas. Posteriormente, com outro psicólogo, em atendimento individualizado ou em grupo, será possível reverberar as construções elaborativas que os métodos projetivos suscitaram na relação psicólogo-sujeito, favorecendo o trabalho dentro da equipe e as transferências múltiplas.
Por esses motivos, o Rorschach e o TAT foram escolhidos como instrumentos mediadores do processo de PIOP (Escola de Paris). Essa escolha gera a consistência técnica e metodológica para uma análise-intervenção indissociada, em um novo dispositivo que trabalhe as problemáticas extremas presentes nessa clínica. Assim, esse novo dispositivo é fundamentado em uma junção da clínica psicanalítica e da avaliação psicológica, e autoriza um olhar sobre o paciente pela sua psicodinâmica e psicogênese, sendo utilizada também para um para apresentar um olhar diferencial no diagnóstico.
Aspectos Metodológicos do Psicodiagnóstico Interventivo de Orientação Psicanalítica (Escola de Paris)
Participantes do PIOP (Escola de Paris)
Os pacientes do PIOP (Escola de Paris) advém do dispositivo plurifocal anteriormente descrito, escolhidos durante a supervisão clínica, a depender da necessidade do trabalho no traumatismo e da capacidade de simbolização. Até o momento, oito pacientes (adolescentes e jovens adultos) e seus familiares participaram do estudo. Todos os pacientes submetidos ao PIOP (Escola de Paris) são casos com sofrimentos psíquicos graves, caracterizando uma clínica dos extremos (Estellon & Marty, 2012) que demandam do PIOP (Escola de Paris) um diagnóstico psicodinâmico e diferencial. As consultas terapêuticas e suas mediações com os métodos projetivos são gravadas em áudio e são transcritas para serem abordadas em supervisão, assim como a escrita do diário de campo de cada psicólogo ou estagiário.
Questões Éticas e Formação do Psicólogo
A construção desse projeto de pesquisa-intervenção foi orientado pelos princípios éticos, com submissão ao Comitê de Ética do Instituto de Ciências Humanas e Sociais da Universidade de Brasília, aprovado com o nº CAEE: 74436423.1.0000.5540. Todos os participantes são convidados a assinar o Termo de Consentimento Livre e Esclarecido (TCLE), autorizando a realização dos procedimentos, ou o Termo de Assentimento Livre e Esclarecido (TALE), no caso de adolescentes.
A formação dos estudantes de psicologia e pós-graduandos que atuam como psicólogos-estagiários responsáveis pelo PIOP (Escola de Paris) envolve, para além dos quesitos já estabelecidos para o início da prática de estágio na clínica-escola da universidade, a obtenção de conhecimentos específicos que compõem: 1) a disciplina métodos de Rorschach na abordagem da Escola de Paris; 2) participação do grupo de pesquisa em métodos projetivos da Escola de Paris; 3) participação do treinamento específico oferecido para aplicação, cotação e análise e interpretação do TAT; 4) participação das discussões e supervisões clínicas do dispositivo plurifocal; 5) participação na supervisão clínica específica do PIOP (Escola de Paris), com treinamentos de aplicação do dispositivo e exemplos dos casos já realizados; e 6) recomenda-se que os profissionais que atuam como clínicos estejam em processo de análise, por conta da dificuldade contratransferencial da clínica dos funcionamentos limítrofes. Assim como a disponibilidade para estar em processo de estágio em pelo menos dois semestres, visando o maior aproveitamento da formação e aprimoramento da prática.
Procedimentos do PIOP (Escola de Paris)
O PIOP (Escola de Paris) envolve as correntes metodológicas e técnicas a seguir: a) processos estruturados por Walter Trinca (1984, 2013), no psicodiagnóstico compreensivo; b) necessidade de investigação-intervenção em todos os encontros com os sujeitos-objeto em uma pesquisa-intervenção em psicanálise (Barbieri, 2009); c) modelo de consultas terapêuticas estabelecido por Winnicott (1971/2023); d) construção de um dispositivo simbolizante como proposto por Roussillon (2019); e) uso dos métodos projetivos Rorschach e TAT (Escola de Paris), com a utilização dos inquéritos estendidos desses métodos projetivos para favorecer sua utilização como mediadores clínicos; f) feedback oral e por escrito para pacientes e familiares; e g) discussões clínicas no dispositivo plurifocal, como acompanhamento das sintomáticas dos pacientes, funcionando como follow-up. Portanto, estabelecemos para a prática clínica desse dispositivo as seguintes estruturações:
Consulta Terapêutica 1: Consulta terapêutica apenas com os pais (Winnicott, 1971/2023). Tratando-se de uma clínica que tem problemáticas muito regressivas, em que a questão materna primária é central, ainda que o paciente seja um jovem adulto, a investigação-intervenção com a família também apresenta uma proposta importante para a análise do traumatismo.
Consulta Terapêutica 2: Consulta terapêutica apenas com o jovem ou adolescente (Winnicott, 1971/2023). Valoriza-se a importância dos primeiros encontros para a compreensão e elaboração da demanda e hipóteses de investigação do traumatismo.
Consulta Terapêutica 3: Aplicação do Rorschach com o jovem, seguindo rigorosamente o proposto pela Escola de Paris (Chabert et al., 2020).
Consulta Terapêutica 4: Aplicação do TAT com o jovem, seguindo rigorosamente o proposto pela Escola de Paris (Chabert et al., 2020).
Ao término de cada instrumento avaliativo, deve-se realizar o inquérito final estendido dos métodos projetivos, visando processos de associação psíquica e trabalho dos conteúdos manifestos e latentes em sessões interventivas (Barbieri, 2009). Isso favorece um processo análogo às consultas terapêuticas, utilizando os métodos projetivos como objetos mediadores para a associatividade, trabalho dos conteúdos latentes e processos de amadurecimento do sujeito (Winnicott, 1971/2023). Uma cotação prévia dos métodos projetivos é realizada pelo psicólogo ou estagiário e levado para discussão no grupo de pesquisa, comparando os achados iniciais com as impressões dos pesquisadores-profissionais que compõem o grupo de pesquisa e supervisão.
Consulta Terapêutica 5 e Consulta Terapêutica 6: Discussão dos resultados com o jovem, funcionando como um feedback particular oral, em consulta terapêutica (Winnicott, 1971/2023), como favorecimento de um dispositivo simbolizante e da associatividade (Roussillon, 2019), visando à constituição de um duplo limite (Green, 1990/2017) suficientemente bom no aparelho psíquico do sujeito, com o favorecimento de fenômenos transicionais.
Consulta Terapêutica 7: Feedback oral e escrito, apresentado em consulta terapêutica (Winnicott, 1971/2023), com os jovens e seus familiares - para que seja um documento a ser trabalhado no dispositivo plurifocal, indo além dos encontros clínicos com a equipe e possíveis encaminhamentos clínicos, caso seja pertinente.
Essa proposta visa o favorecimento dos processos de associatividade, o trabalho dos conteúdos latentes e a viabilidade do trabalho do negativo com a utilização de mediadores relacionais para gerar a sustentação dos afetos intoleráveis por meios projetivos. Portanto, é uma proposta feita sob medida para a clínica dos funcionamentos limítrofes, tendo como principal objetivo o estabelecimento de um meio suficientemente bom para o trabalho dos afetos indesejáveis, muitas vezes transpostos para passagem ao ato.
Por ser uma proposta integrada em um dispositivo clínico plurifocal (Jeammet, 2001), o psicólogo ou estagiário tem contato com o terapeuta principal e responsável pelo caso no dispositivo clínico de atendimento individual e também às construções clínicas do dispositivo específico de consultas terapêuticas familiares. Assim como, integrando a proposta plurifocal, tem acesso aos encontros clínicos em que estão presentes a equipe de psiquiatria e os residentes do Hospital Universitário, que integra essa rede de atendimentos. Dessa forma, todos estes contatos com demais profissionais podem ser utilizados como follow-up do PIOP (Escola de Paris). A proposta estabelece uma nova configuração de um modelo de avaliação psicológica, o qual pode ser observado na Figura 2, modificada de Scaduto et al. (2019). O PIOP (Escola de Paris) seria mais um modelo possível de avaliação interventiva, colaborativa, estruturada e, nesse caso, proposto para a clínica dos funcionamentos limítrofes, que também pode ser desenvolvido em instituições públicas que atendem a casos com sofrimentos psíquicos graves, como os Centros de Atenção Psicossociais (CAPS).

Organograma modificado de Scaduto et al. (2019).
Figura 2 Organograma dos modelos de Avaliação Psicológica.
A principal contribuição deste trabalho, diferentemente do PIOP estabelecido por Barbieri (2009), é a proposta de inserir o PIOP (Escola de Paris) em um modelo estruturado tal como a Avaliação Terapêutica de Finn (2017). Seria diferenciado desse último modelo pelas especificações metodológicas e técnicas para a clínica dos funcionamentos limítrofes, dirigido como um dispositivo psicanalítico com fundamentação da Escola de Paris para os métodos projetivos (Chabert et al., 2020).
Métodos de Controle de Qualidade da Investigação-Intervenção do PIOP (Escola de Paris)
Para o controle da qualidade da investigação-intervenção com os jovens, a pesquisa-intervenção, visando uma maior verificação do procedimento para que possa ser revisto e readaptado, utilizou algumas estratégias de validação: o member-checks, o peer-checks, a validade contextual e a validade retrospectiva, que serão descritos a seguir. O member-checks envolve a capacidade do profissional de formular hipóteses e testá-las durante o processo de consultas terapêuticas com o participante-familiar. No caso do objeto de estudo da psicanálise, o inconsciente, a construção dessa evidência pode não ser o assentimento do analisando quanto à hipótese do psicólogo, levando a uma questão mais profunda, sendo importante ocorrer formas mais pragmáticas de manifestação desse processo, por exemplo, a mudança de sintomas, manifestações diferentes nos sonhos, mudança no processo associativo, entre outras (Barbieri, 2009). Utilizando a sistematização da Escola de Paris, será possível evidenciar as hipóteses levantadas pelo psicólogo-estagiário posteriormente com o uso dos resultados dos métodos projetivos, favorecendo a validade member-check.
Além disso, o peer-check pode ser uma validação de comprovação importante em uma pesquisa psicanalítica com a utilização de métodos projetivos. Essa validade fundamenta-se na avaliação dos pares quanto às hipóteses e as conduções clínicas interventivas do analista, ou seja, uma análise sobre o possível acordo intersubjetivo no processo analítico das variáveis envolvidas em cada caso em supervisão (Barbieri, 2009). Assim como um acordo metodológico firmado com a orientação metodológica da Escola de Paris por meio dos últimos estudos da área (Chabert et al., 2020).
A utilização dos dois métodos projetivos em conjunto, o Rorschach e o TAT, converge para o fortalecimento de evidências de validade contextual (Barbieri, 2009) para o dispositivo, na qual se busca a convergência dos achados, mirando-se, portanto, na preservação do conteúdo informativo; em como a informação está relacionada a confirmações independentes sobre um mesmo sujeito, variando-se o método de coleta de informações. Assim sendo, para essa modalidade de intervenção-investigação, a busca de indicadores de validade contextual também está associada à convergência de análise dos fenômenos observados naquele sujeito, nas consultas terapêuticas com os familiares, as consultas terapêuticas com o jovem e a utilização do Rorschach e TAT (Escola de Paris). Essas diversificadas fontes de informação podem ser utilizadas para a obtenção de hipóteses e resultados que convergem para a mesma psicodinâmica apresentada pelo participante.
Por fim, busca-se ainda indicadores de validade retrospectiva, a qual envolve a capacidade transferencial do analista em re-experienciar, na dupla, situações da neurose de transferência. Nesse processo, geraria-se a oportunidade do trabalho do inconsciente visando à reconstituição da experiência passada mediante repetição na interação atual com o profissional, com o intuito da geração de um fazer diferente, uma re-atualização do traumatismo do sujeito (Barbieri, 2009). A expectativa é de que com o PIOP (Escola de Paris) o participante possa encontrar caminhos de simbolização para o traumatismo re-atualizado, favorecendo a validade retrospectiva.
Conclusão
A sistematização metodológica proposta neste artigo almeja a construção de um novo dispositivo para atuação profissional na clínica dos funcionamentos limítrofes, valorizando processos de reflexividade, associatividade e simbolização (Roussillon, 2019, 2023). Portanto, o PIOP (Escola de Paris) funcionaria como propulsor de efeitos terapêuticos em uma psicanálise aplicada. Com isso, são integradas a psicanálise e a avaliação psicológica em um Serviço Escola de psicologia, que atua em parceria com o Hospital Universitário, para o tratamento dos traumatismos presentes nesses casos extremos, abrindo espaço para a construção de um caminho de reflexividade e simbolização do traumatismo. Isso acontece visto que o analista assume uma função de devoção ao sujeito quanto às demandas muito primitivas, reavivando o que antes fora sentido como uma função materna morta (Carneiro et al., 2024; Green, 1980/1988). A expectativa é de que o analista favoreça a introjeção de aspectos vitais psíquicos do paciente, o que permite a construção de um duplo limite suficientemente bom.
Esse método está sendo utilizado como dispositivo clínico na proposta plurifocal para o atendimento oferecido pelo Projeto de Pesquisa e Extensão Violências e Psicopatologias da Contemporaneidade: Diagnóstico e Intervenção - VIPAS - ofertado no Serviço Escola e no Hospital Universitário para adolescentes e jovens com problemáticas extremas de cunho narcísico-identitárias. O PIOP (Escola de Paris), por compor um dispositivo plurifocal integrado, com enfoque psicanalítico, favorece o acompanhamento técnico de alta complexidade, no que se refere às sintomáticas graves pelos pacientes manifestadas; permite o diagnóstico psicodinâmico e diferencial, favorecendo a adequação da condução clínica, o que gera mais segurança para a atuação dos profissionais, bem como o treinamento para estagiários de psicologia. Com isso, beneficia a intervenção quanto ao trabalho com os traumatismos e suas ressonâncias psíquicas dos pacientes.
A proposta para estudos futuros envolve a instauração sistematizada do PIOP (Escola de Paris) no momento do acolhimento de todos os pacientes atendidos pelo dispositivo plurifocal. Dessa forma, visa favorecer o encaminhamentos dentro desse dispositivo, com direcionamentos em relação às conduções terapêuticas e perspectivas de tratamento. É importante salientar que o PIOP (Escola de Paris), com a sistematização proposta neste trabalho, permite uma aplicabilidade em outras instituições de atenção em saúde mental que lidam com pacientes graves, como os CAPS, propiciando o desenvolvimento de novas tecnologias em saúde mental que podem ser aprimoradas em sua aplicabilidade nos serviços de saúde públicos.
Como limitador, o dispositivo demanda um alto nível técnico, específico quanto aos métodos projetivos da Escola de Paris, assim como depende da qualidade do mundo mental do psicólogo ou estagiário para uma boa execução. Por isso, os métodos de controle de qualidade descritos para uma pesquisa-intervenção se fazem tão necessários. Esses limitadores dificultam a implementação em larga escala do dispositivo, demandando maiores investimentos nessa corrente, no Brasil.














