Introdução
Para a Organização Mundial da Saúde (OMS, 2019), droga é qualquer substância que o organismo não é capaz de produzir tendo a propriedade de agir sobre um ou mais de seus sistemas, ocasionando modificações em seu funcionamento. A palavra droga está relacionada a aquilo que é proibido, ou seja, é visto como ilícito ou ilegal, porém é pertinente destacar que as drogas lícitas como o álcool e o cigarro, encontram-se entre as principais preocupações de saúde pública no mundo (Brasil, 2017). Segundo Scott et al., (2015), as drogas não são absolutamente maléficas, pois possibilitam importantes benefícios quando são usadas sob prescrição médica. Determinadas drogas, como as psicotrópicas, são capazes de modificar o funcionamento do sistema nervoso central (SNC). Essas podem ser naturais ou sintéticas e agem no cérebro, alterando os processos mentais, motores e emocionais. Ao utilizarmos neste estudo o termo drogas, referimo-nos especificamente às drogas que modificam a atividade psíquica e o comportamento dos estudantes que, através do uso/abuso, acabam apresentando consequências pessoais ou sociais. O uso das drogas pode ser classificado como consumo de risco quando o padrão de uso acaba perdurando e trazem agravos físicos ou mentais (OMS, 2019). O consumo nocivo ocorre quando o padrão de uso origina danos à saúde física ou mental, mas não preenche os critérios de dependência. Enquanto a dependência ocorre quando existe um padrão de uso que apresenta mudanças fisiológicas e comportamentais, com o desejo intenso de consumir a droga, perdendo o controle sobre o uso e a prioridade da sua vida passa a ser a droga (Brasil, 2017). Historicamente, em diversas épocas houve consumo de diferentes tipos de drogas. Desde a antiguidade elas são utilizadas em cerimônias e experiências místicas na busca pelo prazer, entre outras razões. O uso era relacionado com os rituais e as especificidades culturais de cada época. Com a velocidade da urbanização e a industrialização, as drogas começaram a ser observadas como problema, o uso/abuso passa a ser associado à criminalidade (Buchele, 2008). Atualmente, as drogas permanecem sendo utilizadas para diferentes finalidades, como um uso recreativo, místico ou curativo através dos medicamentos para diminuir a dor, depressão, ansiedade, etc. Observa-se que na nossa sociedade a maior parte da população faz uso de algum tipo de substância lícita, isto significa, aquelas que são permitidas por lei, como tabaco, álcool ou medicamentos. O consumo de tabaco está entre principais causas de mortes evitáveis do mundo. Seu uso está relacionado a doenças do pulmão, câncer, problemas cardiovasculares, dentre outros. Os problemas comportamentais associados ao álcool são complexos e multifatoriais e, apesar de permitido por lei, o uso do álcool traz efeitos prejudiciais à sociedade. Conforme o Relatório Global sobre Álcool e Saúde da World Health Organization, (2018), pode-se mencionar que 28% das mortes resultantes de acidentes de trânsito do ano de 2016 foram conferidas ao consumo de álcool, sendo que mais de três milhões de pessoas morreram pelo uso nocivo de álcool em todo o mundo (BRASIL, 2010). Orozco Giraldo, Posada Zapata & Hernández Ramírez (2018) mostram que na Colômbia os programas de prevenção de dependência química têm sido mais utilizados nos ambientes educacionais. A intervenção na prevenção do consumo de substâncias psicoativas em estudantes universitários é muito importante quando é vista pelos aspectos pessoais, familiares e sociais. A desistência da universidade, acidentes, brigas e homicídios, entre outros eventos, podem estar associados à ingestão desse tipo de substâncias. Por esse motivo, diversos estudos demostram a necessidade e a relevância de programas de prevenção de dependências em centros educacionais. O II Estudo Epidemiológico sobre o Uso de Drogas na População Universitária na Colômbia refere que o uso de drogas é mais predominante na população entre 18 e 29 anos, ou seja, uma população em idade universitária acaba tendo uma proximidade maior com as drogas. Assim, demonstra-se uma associação entre o início do consumo e os contextos culturais e sociais dos estudantes universitários (Orozco Giraldo et al., 2018). Para entender o fenômeno das drogas é importante verificar os fatores de riscos para o consumo e os fatores de proteção. Tem havido um aumento no uso de drogas por diversos grupos e classes (BRASIL, 2010), e um dos segmentos que desencadeia a preocupação da comunidade científica são os universitários, que fazem parte de um grupo social importante, pois desempenharão um papel fundamental à sociedade. Mendes, Pacheco, Nunes, Crespo e Cruz (2019) citam que o uso de drogas no Brasil começou a ser notado como preocupação social apenas no final do século XIX e início do século XX. O decreto n. 4.294 de 1921 Passou a oferecer bases jurídicas para aprisionamento os usuários de drogas ilícitas. Neste período havia predominância do modelo médico, que considerava usuários de substâncias psicoativas como doentes e incapazes, que deveriam realizar tratamento. Quem comercializava as drogas ilícitas eram consideradas pessoas delinquentes que precisavam ser punidas perante a sociedade, visão perdurou até o período da ditadura militar e se faz presente mesmo atualmente no senso comum. Ao consultarmos as legislações que dizem respeito às drogas, observa-se que a política para as drogas foi criada por leis autoritárias e proibicionistas. Apenas no ano de 2006 foi criada a lei n. 11.343 com visão mais voltada para a prevenção ao uso indevido de drogas, atenção e reinserção social de dependentes químicos, passando a haver uma diferenciação entre usuário e traficante. O modelo de justiça retributiva, apoiada em condenações para os usuários, foi modificado pela justiça restaurativa com base na ressocialização através de penas alternativas e prestação de serviços à comunidade que exerçam a prevenção e recuperação dos usuários (Mendes et al., 2019). Discutir sobre o uso de drogas separadamente do progresso da sociedade e sua maneira de conviver com os enfrentamentos e disparidades são procedimentos que não contribuem na compreensão macrossocial do fenômeno. Uma questão tão profunda não deve ser somente pensada por um viés biológico, policial ou judicial. O modelo repressivo de um discurso antídrogas deve ser questionado, não apenas pela ineficiência apresentada na atenuação do uso de drogas, mas por estabelecer um sistema injusto e desumano (Bucher, 1996). O imaginário social a respeito das drogas muitas vezes exerce este espaço de múltiplas interpretações direcionadas ao senso comum, consolidando ações policiais, de internamento psiquiátrico, sem tornar acessível o debate com a sociedade. A estigmatização e a demonização do usuário de drogas não contribui para um debate, podendo trazer resultados de paralisação, imersos de enganos que muitas vezes conduzem ao caminho da segregação e a detenção de usuários de drogas (Bucher, 1996). No século XXI aparecem novos modelos para o tratamento de usuários de drogas, pensados para o protagonismo do sujeito, com olhar na integralidade e nas questões psicossociais, buscando especialmente estratégias para a redução de danos. A redução de danos é uma política que deseja diminuir os danos determinados pelo uso abusivo de álcool ou outras drogas, conseguindo contribuir tanto com o indivíduo como com a sociedade. Apresenta uma visão mais realista no que se refere as drogas, entendendo que nas mais diversas sociedades as pessoas fazem uso de drogas e permanecerão fazendo. Essa estratégia legitima a diversidade de pessoas que utilizam as drogas, entendendo-as em suas singularidades, e contrapõe a visão pouco realista da expectativa de ter uma sociedade “livre de drogas (Buchele, 2008). Machado e Boarini (2013) mencionam que a estratégia de redução de danos foi estabelecida na Legislação Brasileira sobre drogas nas últimas duas décadas, com a aprovação da lei federal n. 10.216/2001 na qual foi assegurado o movimento da reforma psiquiátrica na área da saúde mental. Os usuários de drogas iniciam os cuidados nos serviços de saúde extra-hospitalar, Centros de Atenção Psicossocial (CAPS). Essa estratégia está alinhada aos pressupostos dos direitos dos usuários, superando pontos de vista moralistas propagadas por um único e exclusivo modelo de tratamento: a abstinência total das drogas. De acordo com Tagliamento, Souza, Ferreira e Polli (2020), o tratamento pautado na abstinência tem um viés de controle, passando a impor regras e limites com atenção na doença, afastando os direitos garantidos para as pessoas que utilizam drogas. Desta forma, elas não participam das escolhas do seu tratamento, resultando em exclusões e não possibilidades de refletir a saúde integral. Melo e Maciel, (2016) destacam a importância de políticas públicas efetivas que tenham como ponto central a redução de danos, com finalidade da diminuição do uso abusivo de drogas, refletindo a respeito da dependência das drogas e entendendo o posicionamento do usuário de drogas na sociedade em sua profundidade, referindo-se aos aspectos multifatoriais ao fenômeno, contribuindo com a concepção de novos lugares sociais aos sujeitos. Compreendendo assim, que o distanciamento do estigma social é imprescindível para o trabalho ético e de qualidade, que necessita ser desenvolvido aos usuários de drogas. De acordo com Moreira, Soares, Campos e Laranjo (2019), as políticas de redução de danos objetivam reduzir os riscos e as consequências prejudiciais do consumo de drogas. Nesse contexto, o consumo de drogas é visto como uma escolha individual que perpassa pelos problemas enfrentados no cotidiano. Sendo assim, a saúde dos usuários de drogas é compreendida como um fenômeno multicausal, ou seja, a droga deixou de ser problema central e a abstinência deixou de ser a única finalidade do tratamento. A Secretaria Nacional Antidrogas (SENAD) (Brasil, 2014) menciona que a entrada na universidade, muitas vezes, inicia um período de maior autonomia aos estudantes, que pode levar a novas experiências, porém pode ocasionar também alguns desafios, tornando-os mais vulneráveis ao uso de drogas e suas consequências. Sendo assim, considera-se que a universidade precisa estar atenta não somente para a formação profissional do estudante universitário e sim olhar para ele como um cidadão, que muitas vezes necessita de apoio para lidar com questões subjetivas que interferem em sua saúde mental e consequentemente na qualidade da vida acadêmica. Elaborar linhas de cuidados voltadas para a saúde e os direitos humanos por meio das estratégias de redução de danos pode levar à redução das diversas consequências do uso e abuso de drogas. Por isso, se faz necessária à compreensão sobre o uso de drogas entre os estudantes universitários e, para tanto, foi realizada uma revisão sistemática, objetivando uma atualização do conhecimento da literatura no contexto brasileiro e internacional. Acredita-se que este estudo pode contribuir para o desenvolvimento de ações efetivas voltadas para o meio acadêmico. A pergunta deste estudo foi “Quais são os fatores que estão associados ao uso de substâncias psicoativas em jovens universitários?”.
Método
A Revisão Sistemática permite compreender e interpretar os dados mediante pesquisas já publicadas com temas pertinentes e relevantes ao objeto da pesquisa. Através dela é possível encontrar evidências que respaldam pensar criticamente avaliando os fenômenos com qualidade. Segundo Gil (2008), a Revisão Sistemática possui um caráter exploratório, permitindo maior familiaridade com o problema. As diretrizes encontradas neste procedimento de pesquisa fornecem etapas de buscas com o intuito de responder as lacunas existentes. A Revisão Sistemática deste estudo se deu por intermédio de quatro bases de dados: SCIELO, BIREME, PSYC INFO e SCOPUS que contemplam periódicos pertencentes à psicologia, à área da saúde, ciências sociais e áreas afins abrangendo o Brasil, a América Latina e o Caribe. A busca ocorreu no período de abril e maio de 2021, abrangeu os artigos publicados nos anos de 2014 a 2021 e as palavras-chave utilizadas foram Prevenção AND Drogas, Prevenção AND Substâncias psicoativas, Jovens AND Drogas, Jovens AND substâncias psicoativas, Drogas ilegais AND álcool e suas respectivas traduções para inglês e espanhol. Optou-se por incluir os artigos que estavam em Português, Inglês e Espanhol que apresentaram pesquisas empíricas. Não foram incluídos para este estudo teses, dissertações e livros. Para esta pesquisa foi utilizado o método PRISMA (Preferred Reporting Items for Systematic Reviews and Meta-analyses). Para uma melhor organização dos dados, foi utilizada uma planilha que possibilitou a sistematização na seleção dos artigos, possibilitando a aplicação dos critérios de inclusão e exclusão na seleção realizada.
Resultados
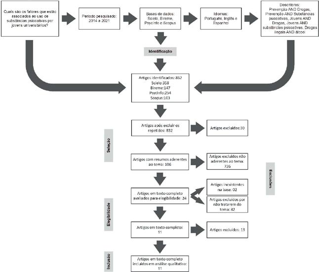
Foram encontrados 862 artigos por meio da busca geral nas bases de dados, sendo excluídos 30 repetidos. Após o refinamento de busca foram identificados 726 artigos que não estavam aderentes ao tema pesquisado. Foi realizada a leitura na íntegra de 106 artigos que estavam aderentes ao tema drogas, porém somente 24 destes abordavam a questão das drogas no âmbito educacional, os demais não apresentavam relação com o objetivo da pesquisa. Para a revisão sistemática foram selecionados 11 estudos que foram incluídos em análise qualitativa, os outros 13 artigos foram excluídos por não abordarem diretamente sobre o uso de drogas entre estudantes universitários. A Figura 1 ilustra o processo de seleção e a Tabela 1 apresenta os artigos analisados.
Tabela 1 Artigos analisados na revisão sistemática.
| Título | Autor / Ano | Método | Delineamento | Objetivo |
|---|---|---|---|---|
| Academic migration and marijuana use among undergraduate students: evidences from a sample in southern Brazil | Demenech et al., 2019 | Quantitativo | Transversal | Medir a prevalência de uso de maconha no último mês, seus fatores associados e sua relação com a migração acadêmica entre estudantes de graduação de uma universidade federal do sul do Brasil. |
| Determinantes sociales en el consumo de sustancias psicoactivas en estudiantes universitarios en 2016 | Narváez, Rivero e Guerra, 2016 | Quantitativo | Transversal | Descrever os determinantes sociais associados ao uso de substâncias psicoativas (SPA) em estudantes de uma universidade pública, modalidade dia. |
| Prevalencia de consumo de drogas en alumnos del último semestre de la carrera de medicina y surepercusión académica | Fuentes Aguilar, 2016 | Quantitativo | Transversal | Conhecer o índice do consumo de drogas em alunos do último semestre de medicina. |
| Uso de álcool e expectativas do beber entre universitários: uma análise das diferenças entre os sexos | Fachini e Furtado, 2013 | Quantitativo | Transversal | Analisar comparativamente o consumo de álcool e expectativas do beber de homens e mulheres, verificando a relação entre as variáveis. |
| Condición juvenil y drogas en universitarios: El caso de una universidad regional | Espinosa-Herrera, Castellanos-Obrégon e Osorio-Garcia, 2016 | Quantitativo | Análise descritiva | Refletir a respeito da condição dos jovens, centrando a atenção na relação entre a condição juvenil diferenciada dos estudantes universitários e o uso de substâncias psicoativas. |
| Influencia de pares, familia, espiritualidad, entretenimento y consumo de drogas en estudiantes de Universidad en Manabi, Ecuador | Scott et al., 2015 | Quantitativo | Transversal | Examinar o efeito das relações familiares, espiritualidade e entretenimento sobre a relação entre a resistência e uso de drogas entre estudantes de uma universidade de Manabi, no Equador . |
| Experimentation with and knowledge regarding water-pipe tobacco smoking among medical students at a major university in Brazil. | Martins et al., 2014 | Quantitativo | Análise descritiva | Estimar a prevalência do uso de narguilé e outras formas de consumo de tabaco, incluindo o fumo de cigarros, entre estudantes de medicina, assim como as atitudes, crenças e conhecimento desses alunos sobre esse assunto. |
| Dependência química pelo crack: vivências e percepções dos discentes do internato de um curso médico | Peixoto, Vieira, Costa e Freitas, 2016 | Qualitativo | Transversal | Investigar as vivências e identifica as percepções dos discentes do internato do nono período de medicina de uma universidade pública, sobre dependência química pelo crack. |
| Beliefs Towards Alcohol and its Influence on the Perception of Risk: Research in University Students from Region 5 in Ecuador | Amaya, Guadalupe e Viejó, 2016 | Quantitativo | Transversal | Analisar como a atitude e as crenças dos estudantes universitários em relação ao álcool podem influenciar a percepção sobre o que contribuiria para um comportamento de risco ou protetor |
| Percepción de riesgos y consumo de drogas en estudiantes universitarios de enfermería, Arequipa, Perú | Urday-Concha et al., 2019 | Quantitativo | Descritivo exploratório e Transversal | Realizar uma primeira aproximação sobre a prevalência de vida, informações, percepções e comportamentos de risco em relação ao consumo de drogas lícitas, ilícitas e médicas, segundo o sexo, em estudantes de enfermagem. |
| Relación entre psicólogos y estudiantes usuários en 2014: fator determinante en los servicios de prevención de adicciones de la Universidad de Antioquia | Orozco Giraldo, Posada Zapata, & Hernández Ramírez, 2018 | Qualitativo | Descritivo exploratório e Transversal | Descrever a relação entre psicólogos e estudantes que acessaram aos serviços do Programa Educativo de Prevenção das Adições, oferecido pela Universidade de Antioquia, na Sé do Medellín, em 2014, e a sua influência na percepção da qualidade do mesmo. |
Entre os 11 artigos analisados foram identificados os dados sobre a prevalência de uso/abuso entre gêneros; fatores antecedentes relacionados ao uso/abuso (fatores de risco); fatores antecedentes preventivos ao uso; sobre comportamentos de riscos/impactos do uso/abuso; e sobre ações de prevenções e estratégias. Tais dados foram apresentados na Tabela 2.
Tabela 2 Dados identificados na revisão sistemática.
| 1* | 2* | 3* | 4* | 5* |
|---|---|---|---|---|
|
Homens (drogas lícitas e ilícitas) Uso abusivo drogas lícitas |
Stress, timidez, influência depares,-ser solteiro, estar longe da família, ter amigos que usam drogas, ter mudado de cidade, situação sócio econômica | Morar com a família e ter uma religião |
Sexo sem proteção, (infeçções) Violência, brigas em bares, dirigir sob efeito de drogas |
Atendimento especializado para o estudante (aumentou a melhora na saúde e abandono nos estudos). |
Nota: 1 - Prevalência de uso/abuso entre gêneros. 2 - Fatores antecedentes relacionados ao uso/abuso (Fatores de risco). 3 - Fatores antecedentes preventivos ao uso. 4 - Sobre comportamentos de riscos/impactos do uso/abuso. 5 - Sobre ações de prevenções e estratégias.
Os artigos foram classificados por tema, com a realização de uma análise temática. Conforme Bardin (2011), para a classificação dos elementos em categorias é necessário investigar o que cada um deles tem em comum com os outros, pois o que irá permitir o seu agrupamento é a parte comum existente entre eles. Sendo assim, foram classificados em quatro categorias gerais de análise: (1) prevalência de uso e os fatores associados; (2) percepções e comportamentos de riscos; (3) fatores associados ao uso; (4) prevenção na universidade. A Tabela 3 apresenta os artigos de cada categoria temática.
Tabela 3 Categorias Temáticas.
| Prevalência de uso e os fatores associados | Percepções e comportamentos de riscos | Fatores associados ao uso | Prevenção na Universidade |
|---|---|---|---|
|
Academic migration and marijuana use among undergraduate students: evidences from a sample in southern Brazil (Demenech et al., 2019) Experimentation with and knowledge regarding water-pipe tobacco smoking among medical students at a major university in Brazil (Martins et al., 2014) Uso de álcool e expectativas do beber entre universitários: uma análise das diferenças entre os sexos (Fachini e Furtado, 2013) Prevalencia de consumo de drogas en alunos del último semestre de La carrera de medicina y surepercusión académica (Fuentes Aguilar, 2016) |
Beliefs Towards Alcohol and its Influence on the Perception of Risk: Research in University Students from Region 5 in Ecuador (Amaya,Guadalupe e Viejó, 2016) Percepción de riesgos y consumo de drogas en Estudiantes universitarios de enfermería, Arequipa, Perú (Urday-Concha et al., 2019) |
Determinantes sociales en el consumo de substancias psicoactivas en estudiantes universitários en 2016 (Narváez, Rivero e Guerra, 2016) Influencia de pares, familia, espiritualidad, entre-tenimiento y Influencia de pares, familia, espiritualidad, entretenimiento y consumo de drogas en estudiantes de Universidad em Manabi, Ecuador (Scott et al., 2015) Condición juvenil y drogas en universitarios: El caso de una universidad regional (Espinosa-Herrera, Castellanos-Obrégon e Osorio-Garcia, 2016) |
Relación entre psicólogos y estudiantes usuários en el 2014: fator determinante en losser vicios de prevención de adicciones de La Universidad de Antioquia (Orozco Giraldo, Posada Zapata, & Hernández Ramírez, 2018) Dependência química pelo crack: vivências e percepções dos discentes do internato de um curso de medicina (Peixoto, Vieira, Costa e Freitas, 2016) |
Na categoria “prevalência de uso e os fatores associados” foram agrupados quatro artigos. O estudo de Demenech, Dumith, Paludo e Neiva-Silva (2019) buscou averiguar a prevalência de uso de maconha no último mês, fatores associados ao uso, e a relação com a migração acadêmica entre estudantes de graduação de uma universidade federal do Sul do Brasil. Neste estudo participaram 1423 estudantes universitários e a prevalência do uso de maconha no último mês foi de (16,8%). Verificou-se que a prevalência do uso de maconha por estudantes de graduação é alta em todas as medidas (uso na vida, no ano passado e no mês passado). Demonstrou que alunos de idade entre 18 e 21 anos usam sete vezes mais em comparação com estudantes de 30 anos ou mais. Foi evidenciado que a religião pode agir como fator de proteção. Estudantes com maior frequência de prática religiosa apresentaram menor probabilidade de uso de maconha no último mês, do mesmo modo, o uso pelos que mantinham a prática da religião semanal ou diária foi reduzido. A influência de pares no início ou na manutenção do uso de drogas ilícitas e a quantidade de amigos que consomem drogas, podem estar relacionados ao número de oportunidades de uso. Ser convidado a usar maconha com mais frequência pode aumentar a probabilidade do consumo. Como ser solteiro também foi identificado como fator de risco. É possível que os solteiros sejam mais vulneráveis à influência de pares devido à maior necessidade de aceitação social. Um resultado importante desta pesquisa foi que a migração acadêmica pode contribuir para o aumento de uso de maconha nessa população. Pode-se dizer que quase a metade dos entrevistados residia em outra cidade antes de ingressar na universidade (43,8%) e quanto maior a distância da cidade do participante antes do ingresso na universidade maior a prevalência de uso no último mês (Demenech, et al., 2019). Martins et al., (2014) buscaram estimar a prevalência do uso de narguilé e outras formas de consumo de tabaco, incluindo cigarros, entre estudantes da Faculdade de Medicina da Universidade de São Paulo, assim como as atitudes, crenças e conhecimento desses alunos sobre esse assunto. Os alunos entrevistados estavam cursando o terceiro e o sexto ano entre os anos de 2008 e 2013. Os resultados dos dois grupos foram comparados. A prevalência de tabagismo (cigarros) foi maior entre os estudantes do sexo masculino do terceiro ano. Os autores verificaram que outras formas de uso do tabaco foram mais comuns entre os estudantes do sexo masculino do que entre as do sexo feminino em ambos os anos de faculdade que foram avaliados. Estudantes do sexo masculino experimentaram mais o narguilé do que estudantes do sexo feminino. A prevalência de tabagismo entre estudantes do sexo feminino foi muito baixa, e a prevalência geral entre todos os entrevistados também foi baixa. A forma de uso de tabaco para a qual a prevalência foi mais elevada foi o uso de narguilé (47,32% e 46,75%) entre os estudantes do terceiro e sexto ano. Aproximadamente 40% e 53% dos estudantes do sexo feminino e masculino, respectivamente, tinham experimentado fumar narguilé até o terceiro ano da faculdade de medicina. O estudo de Fachini e Furtado (2013) teve o objetivo de analisar comparativamente o consumo de álcool e expectativas do beber entre homens e mulheres, verificando a relação entre as variáveis. Participaram do estudo 238 estudantes (105 homens) de diferentes períodos dos cursos de Medicina e Fisioterapia da Faculdade de Medicina de Ribeirão Preto (FMRP-USP). O uso de álcool foi elevado entre os participantes, especialmente entre os homens. Assim, homens representaram um grupo de maior risco em comparação com as mulheres para diferentes padrões do uso de álcool. O uso de álcool nos 12 meses que antecederam à pesquisa apresentou uma prevalência de 92,1% (n=93) entre os participantes do sexo masculino e de 81,2% (n=104) entre as participantes do sexo feminino. Os autores verificaram que o uso de álcool no último ano foi significativamente mais frequente para o sexo masculino. Neste estudo, 97,9% eram solteiros, 69,6% não residiam com os pais ou familiares e 51,1% não praticavam nenhuma religião. Os homens apresentaram maior expectativa de que o consumo de álcool promove transformações globais positivas e de melhora no desempenho sexual em comparação com o grupo de mulheres. O estudo de Fuentes Aguilar (2016) objetivou conhecer o índice do consumo de drogas em alunos do último semestre do curso de medicina em uma universidade pública no México. Participaram da pesquisa 108 alunos, sendo 40 do sexo masculino e 68 do feminino. Noventa e sete estudantes disseram consumir álcool, dos quais 58 eram mulheres e 39 homens. Em relação ao uso de tabaco, 52 estudantes faziam uso, sendo 27 mulheres e 25 homens. A idade que iniciaram o consumo de cigarros foi entre 16 e 21 anos. Sobre o uso de outras drogas, 16 estudantes relataram que eles experimentaram em festas. A categoria “percepções e comportamentos de riscos” foi composta de dois artigos. O estudo de Amaya, Guadalupe e Viejo (2016) teve como objetivo analisar as crenças e atitudes de estudantes universitários e sua relação com a percepção sobre comportamentos de risco ou de proteção. Participaram deste estudo 869 estudantes universitários. Foi demonstrando que o principal comportamento de risco associado ao consumo de álcool é a falta de uso de preservativo. A idade dos participantes foi de 16 a 25 anos, mais da metade dos jovens eram sexualmente ativos, sendo que 36,8% planejaram a primeira relação sexual e 63,2% não planejaram e 58% dos entrevistados relataram ter tido relações sexuais sem utilização de preservativos. O estudo de Urday-Concha et al. (2019) propôs uma primeira aproximação sobre a prevalência de comportamentos de risco, informação e percepções em relação ao consumo de drogas lícitas, ilícitas e médicas, segundo o sexo, em estudantes de enfermagem. Os participantes foram 86 estudantes do terceiro ano do curso de enfermagem de uma universidade privada no Peru. Os dados demonstraram elevada prevalência para o consumo de substâncias lícitas ao longo da vida, como bebidas alcoólicas (84,4%) e tabaco (62,8%), e outras drogas (31,4%), entre os quais maconha (17,1%) e cocaína (4,6%), com diferenças de consumo em favor dos homens, enquanto em medicamentos mais utilizados correspondem a tranquilizantes (19,8%), com diferenças de consumo em favor das mulheres. Em relação à percepção de risco ao consumo frequente de álcool, 79,1% dos estudantes de enfermagem perceberam esse comportamento como de alto risco, ressaltando que essa percepção de acordo com o sexo é muito maior entre as mulheres. Com relação ao uso de tabaco, 77% dos estudantes revelaram perceber como fator de risco para a vida e apenas uma proporção inferior a 10% concorda que o uso frequente de álcool e de tabaco apresenta leve risco à saúde. Com percepção de risco às drogas ilícitas, quase totalidade dos alunos (94,2%) afirmaram que a droga mais perigosa é o consumo frequente de pasta básica de cocaína (PBC), seguida do uso frequente de cocaína (93%), ecstasy (90,7%) e maconha apresentou leve risco à saúde, seguido do uso frequente de calmantes com (12,8%) (Urday-Concha et al., 2019). A categoria “fatores associados ao uso” foi formada por três artigos. O estudo de Narváez, Rivero e Guerra (2016) buscou descrever os determinantes sociais associados ao uso de substâncias psicoativas (SPA) em estudantes de uma universidade pública na Colômbia. Os participantes foram 343 estudantes de 23 cursos na modalidade presencial. Os autores observaram que um fator de risco pode ser a condição socioeconômica baixa dos estudantes, a maioria dos estudantes foi identificada como socialmente desfavorecida, o que pode levar a algumas fragilidades para atender às necessidades básicas. Mais da metade moravam com os pais e outros moravam na casa da família ou amigos; esses jovens estudam durante o dia em período integral, tendo dificuldades para conseguir um trabalho e essas condições os expõem a situações estressantes, que podem vir a se tornar um fator de risco para o uso de drogas. O estudo de Scott et al., (2015) buscou examinar o efeito das relações familiares, espiritualidade e entretenimento sobre a relação entre a resistência e uso de drogas entre estudantes de uma universidade de Manabi, no Equador. As drogas mais utilizadas nos últimos 12 meses foram álcool (52,8%) e tabaco (24,4%). Os autores verificaram que existe uma relação entre a influência dos pares e o uso de drogas e que as relações familiares e a espiritualidade (com diferenças de gênero) são fatores de proteção. O estudo desenvolvido por Espinosa-Herrera et al., (2016) teve como objetivo identificar em que período ou idade os jovens iniciam o uso de substâncias psicoativas. Contou com a participação de 670 estudantes de diferentes cursos da Universidade de Caldas na Colômbia. Os dados indicaram que 87,7% da população pesquisada pertencem às classes menos favorecidas. As idades variaram entre 18 e 30 anos, sendo 48% deles menores de 24 anos; 51,25% eram mulheres, 87,6% solteiras e 92,4% não tinham filhos. Os autores identificaram que o consumo começa em média aos 15 anos com álcool e cigarros. Entre 16 e 19 anos iniciam o uso da maconha, seguido pela cocaína, que tem uma idade de início entre 16 e 20 anos. Os autores observaram que, em geral, o consumo de substâncias psicoativas inicia-se na faixa etária do final do ensino médio e início da vida universitária. A pesquisa demonstrou que com o aumento da idade, maior é o número de substâncias utilizadas por esta população. A categoria “prevenção na universidade” foi composta por dois artigos. Peixoto Vieira, Costa e Freitas (2016) buscaram investigar as vivências e identificar as percepções dos discentes do internato do nono período de medicina de uma universidade pública, sobre dependência química pelo crack. Esse estudo foi qualitativo e todos os estudantes do nono período, do primeiro semestre de 2013, durante o Internato de Saúde Mental, participaram da pesquisa. Destacaram-se a percepção dos estudantes sobre a dependência química como problema social e doença, a valorização da codependência e dos prejuízos sociais e existenciais que o crack representa para a sociedade, além da preocupação com a prevenção e como enfrentar a disseminação da dependência pela referida droga. Os alunos disseram ser insuficiente o aprendizado sobre dependência química pelo crack durante o curso. E acreditam que mencionar sobre as suas vivências e percepções podem gerar impactos positivos, pois serão eles os futuros profissionais médicos que estarão preparados para acolher o dependente químico e sua família de maneira mais ampla, humana e eficaz.
O estudo de Orozco Giraldo et al. (2018) teve como objetivo descrever a relação entre estudantes usuários de substâncias psicoativas e os psicólogos que atendiam no programa de prevenção de dependências químicas oferecido pela Universidade de Antioquia, em Medellín, na Colômbia. Foram realizadas entrevistas com cinco estudantes de diferentes cursos de graduação, maiores de 18 anos que acessaram os serviços de orientação e assistência em 2014 e que não apresentavam transtorno mental com sinais clínicos óbvios que impedissem a compreensão e resposta adequada à entrevista e que desejassem participar da investigação. O serviço oferecido era de consulta individual e consistia em orientar os estudantes da comunidade universitária que o solicitam, de forma a permitir a cada um analisar as preocupações afetivas e cognitivas relacionadas com as dependências. Neste contexto, era considerada a possibilidade de encaminhar o estudante para atendimento especializado, em casos que houvesse necessidade de atendimento psicoterápico ou médico. Os autores concluíram que o bom tratamento pessoal é o principal fator relacionado à percepção da boa qualidade do atendimento. A relação entre o profissional e o usuário é considerada o elemento central para uma assistência de qualidade. Constataram que o atendimento individual atende às necessidades e expectativas dos alunos, aumentando o nível de saúde e evitando o abandono dos estudos (Orozco Giraldo et al., 2018).
Discussão
O presente estudo analisou artigos sobre o uso de drogas lícitas e ilícitas entre estudantes universitários. As pesquisas relatadas foram feitas em sua maioria em universidades públicas, tanto no Brasil como no exterior. O público pesquisado foi composto por jovens adultos que estão cursando diferentes períodos e cursos na graduação, com o foco maior na área das ciências da saúde como Medicina, Fisioterapia e Enfermagem. Constatou-se tanto no artigo de Espinosa-Herrera et al. (2016) como no de Fuentes Aguilar (2016) que a média de idade de uso (experimentação) se inicia por volta dos 15 e 16 anos com as drogas lícitas (álcool e cigarros). Espinosa-Herrera et al. (2016) ressaltam que ao ingressar na universidade iniciam o uso de outras substâncias como maconha, cocaína etc. Com base nos resultados dos estudos de Martins et al. (2014), Fachini e Furtado (2013) e Demenech et al. (2019), identifica-se que a prevalência de maior consumo foi para as drogas lícitas como o álcool seguido de tabaco (narguilé) e o consumo de tranquilizantes. Urday-Concha et al. (2019) verificaram que o medicamento mais utilizado por esta população foram os tranquilizantes com predominância de uso para as mulheres. A droga ilícita de maior consumo foi a maconha e observou-se nos estudos que a cocaína teve uma incidência menor de uso, sendo mais consumida por homens, porém, evidencia-se que houve prevalência de uso na maioria das drogas estudadas para o sexo masculino, mas observa-se que as mulheres usam mais medicamentos do que os homens (tranquilizantes). Uma síntese dos dados pode ser observada na Tabela 4.
Tabela 4 Apresentação de dados coletados na revisão sistemática.
| A* | B* | C* | D* | E* |
|---|---|---|---|---|
| Universidade Federal do Sul do Brasil | Medicina | Álcool | Maconha | Álcool |
| Faculdade de Medicina da Universidade de São Paulo (USP) |
Fisioterapia Enfermagem |
Tabaco e derivado (narguilé) |
Cocaína Crack |
Narguilé Maconha |
|
Universidade Pública no México Faculdade de Medicina de Ribeirão Preto (FMRP-USP) |
Outros cursos de áreas não especificados | Medicamentos (tranquilizantes) | Ecstasy |
Cocaína e crack Ecstasy |
| Universidade Estadual de Milagro e Universidade técnica de Balahoyo (Equador) | Estudantes que migraram de cidade | Medicamentos (tranquilizantes) | ||
|
Universidade Privada de Arequipa Metropolitana (Peru). Universidade de Manabi (Equador) Universidade de Caldas na Colômbia Universidade Federal de Alagoas |
A idade foi de 16 a 30 anos e o padrão de uso foi considerado abuso |
Nota: A - Quais universidades foram pesquisadas? B-Quais universitários foram investigados? C - Quais drogas lícitas? D- Quais drogas ilícitas? E - Qual a prevalência de uso?
Os resultados desses estudos nos fazem pensar nas diferenças entre os gêneros, podendo auxiliar nas ações de prevenção mais precisas e eficazes sobre o uso de álcool, tabaco, cocaína, ecstasy e medicações entre homens e mulheres. De acordo com Machado et al. (2015), as pesquisas têm demonstrado uma prevalência maior de uso de álcool e tabaco para os estudantes de Medicina, o que pode estar associado à exigência acadêmica intensa que o estudante do curso deve cumprir, com carga horária elevada de estudos, conteúdos exaustivos durante as aulas, sendo necessária a continuidade dos estudos em casa, estágios etc., restando pouco tempo para estar com a família e com amigos, realizar atividades de lazer, entre outros afazeres. É importante pensar estratégias a partir dessas informações, pois além dos prejuízos pessoais que podem acarretar para essa população estudada, serão esses estudantes que exercerão futuramente a promoção da saúde. Identificaram-se nos estudos revisados cinco fatores que estão associados à uma relação significativa como uso de drogas, como a influência de pares, situação socioe-conômica, serem solteiros, ter muitos amigos e a migração acadêmica. A influências dos pares é destacada tanto na pesquisa de Demenech et al. (2019) como no estudo de Scott et al. (2015). Um estudo realizado em 2015 (Scott et al., 2015) e outro em 2016 (Narváez et al., 2016) na Colômbia trouxeram resultados similares, como fator associado ao uso e a situação socioeconómica baixa dos estudantes. Verificou-se que a situação socioeconómica se reflete na vulnerabilidade ao uso, pois a maioria dos entrevistados apresentou dificuldades sociais, recorrendo ao uso de álcool com maior frequência e a outras substâncias ilícitas. Nos artigos de Demenech et al., (2019) e Fachini e Furtado (2013), estar solteiro pode ser um fator de risco, pois os solteiros que participaram da pesquisa apresentaram maior uso tanto de maconha como de álcool. Outra questão relacionada ao aumento de uso de drogas na universidade é a migração acadêmica. Com a mudança na maneira de ingresso nas universidades federais, por meio do Exame Nacional do Ensino Médio (ENEM), muitos estudantes precisaram deixar as suas cidades de origem e seus familiares para ingressar na vida acadêmica. O aluno pode ser aprovado para qualquer lugar do seu país, o que pode funcionar como um fator de risco para as vulnerabilidades que poderão ser encontradas neste período de formação. Como comportamento de risco, evidencia-se a não utilização de preservativos na relação sexual quando estão sob o efeito de álcool, sendo que mais da metade da população investigada por Amaya et al., 2016 não usou preservativos. De acordo com a Organização Mundial da Saúde (OMS, 2019), as novas infecções por síndrome da imunodeficiência adquirida (a metade) surgem em pessoas menores de 24 anos, sendo que a maioria se infecta por atividade sexual. Assim, o uso de preservativos é sumamente importante para prevenir a Aids e outras infecções sexualmente transmissíveis (IST). Os estudos demonstraram que a família e a religiosidade podem interferir positivamente como fatores protetivos tanto para prevenir como para diminuir o uso de drogas (Scott et al., 2015; Demenech et al., 2019). Foi visto também, nesta revisão, a importância de ter conhecimento científico sobre as drogas, conforme pesquisa realizada com estudantes de Medicina (Peixoto et al., 2016), os quais relatam que o que aprendem durante o curso é insuficiente com relação ao conhecimento sobre a dependência química pelo crack. Ter mais conhecimento sobre o assunto possibilitará que os futuros médicos se sintam mais preparados e motivados para fornecer orientações aos pacientes, como formas de prevenção ao de uso de drogas (Martins et al., 2014). Orozco Giraldo et al. (2018) enfatizaram a importância de desenvolver programas de prevenção ao uso de drogas na universidade. O programa por eles avaliado foi reconhecido pelos universitários como significativo e de qualidade auxiliando os estudantes nas suas necessidades individuais e coletivas, facilitando assim a continuidade do curso e melhorias na qualidade de vida dos universitários. Essa revisão sistemática originou quatro categorias analisadas: prevalência de uso e os fatores associados, percepções e comportamentos de riscos, fatores associados ao uso e prevenção na universidade. Possibilitou conhecer importantes estudos sobre o uso de drogas em universidades no âmbito nacional e internacional, bem como o uso de maconha relacionado à migração acadêmica, sobre o tabaco (narguilé), o uso de álcool e os fatores de riscos, os fatores protetivos relacionados à família e à espiritualidade, a percepção sobre o crack dos estudantes de Medicina e a importância dos programas de prevenção para os universitários.
Considerações Finais
Ao analisar os artigos pesquisados nesta revisão sistemática foi possível observar que tanto os estudos nacionais como os internacionais trazem resultados importantes para refletir sobre questões voltadas ao uso de drogas entre universitários. Os estudos contemplaram pesquisas em várias universidades públicas no Brasil e em outros países como Peru, Colômbia, Equador e México. Por meio dos artigos estudados observou-se que existem muitos fatores associados ao uso de drogas na vida dos estudantes universitários e que esses repercutem em várias dimensões, sejam econômicos, ambientais, sociais ou socioculturais. Com relação ao conhecimento sobre o tema das drogas, sugere-se repensar ações, pois os dados demonstram a importância de inserir nos programas e nos currículos escolares e acadêmicos as disciplinas que abordem especificamente o uso de drogas, pois como vimos em um dos artigos analisados, os futuros médicos mencionaram que o conhecimento sobre o tema drogas é insuficiente, especificamente em relação ao uso de crack. Esta revisão destacou a importância de implantar programas de prevenção ao uso de drogas nas universidades que abordem informações sobre o uso/abuso das drogas. Esta revisão sistemática trouxe reflexões importantes que podem auxiliar as universidades a entenderem melhor as questões sobre o uso de drogas em estudantes universitários, como propor discussões em parceria com os centros estudantis, inserir os temas juntamente com os estudantes em eventos na universidade e aproveitar os programas que já existem, sejam eles voltados para qualidade de vida ou esportes, fortalecendo-os na construção coletiva de ações realistas sobre o consumo das drogas direcionadas para as linhas de cuidados e atenção aos estudantes universitários. Apesar dessa revisão sistemática ter sido realizada em um número limitado de bases de dados, informações importantes foram compiladas, o que indica que a ampliação de bases poderia trazer novos estudos apresentando outras importantes pesquisas acerca do assunto estudado.















